
都市旅游符号化审美识别机制与影响路径
陈 波 杨金泽
摘要:在消费主义和全球化的持续推进下,都市旅游已成为追求个性化和文化体验的关键途径。在鲍德里亚的符号消费理论基础上,采用扎根理论方法对513条文本数据进行了系统分析,基于网络评论的三级编码构建了都市旅游者符号化审美机制的理论框架,并借助结构方程模型对345份问卷进行了量化分析,探讨了审美符号与符号价值之间的影响路径。结果表明,游客在都市旅游中受到审美符号的刺激,通过个体的审美感知和加工活动,获得符号价值所赋予的审美愉悦,并进一步证实了都市景观在美学价值中的积极作用,以及社交媒体在都市旅游者审美行为中的价值传递与行为引导功能。
关键词:都市旅游;旅游审美;符号化审美;符号消费理论
在传统交换关系中,商品具有价值和使用价值的双重属性,其中获取商品的使用价值是消费者进行消费行为的动因。随着现代资本主义社会走入了商品过剩的新阶段,鲍德里亚提出了符号消费理论,指出人们的消费行为不再局限于对商品的功能性需求,商品被符号化,成为一种个性化的、处于符号差异体系中的意义对象。与此同时,随着后工业时代的到来,城市建设逐渐回归为以人为本的价值导向,重心逐渐由“功能”转变为“文化”,由“生产”转化为“消费”,经济的高速发展使城市具备为人们提供区别于乡村的游客接待优势,因此人们在都市中追求旅游审美的个性化和多元化体验,游客旅游审美行为也发生了改变。打卡式的“朝圣”旅游,闲逛式的城市漫游,游客在都市旅游中的审美行为呈现出社交媒体影响下的审美转向与符号消费的叠加态。
符号消费在旅游活动中具体表现为以重构旅游地文化符号的形式产生经济效益,塑造出一个消费社会中的景观符号乌托邦。随着符号学引入现代旅游研究,旅游符号学逐渐形成了自己的研究脉络,涵盖旅游吸引物、旅游媒介、旅游符号互动和旅游主体等方面,为旅游实践提供了新的解读方式。在都市旅游研究中,都市旅游被定义为以都市风光、风貌、风情、风物为特色的旅游。随着我国城市化进程的不断推进,学者开始关注都市旅游行为与价值感知之间的关系,这对于都市旅游研究具有重要的启发意义。在旅游审美层面,旅游被认为是一种综合性的审美实践活动,审美是旅游的核心价值和根本属性。自20世纪以来,学者们从不同角度探讨了旅游与审美的关系,包括“游客凝视”如何引导审美体验,以及旅游消费如何反映社会阶层的审美趣味。国内学者对旅游审美的研究可以归为三个元主题:旅游审美观照、消费审美价值和生产审美价值,尤其关注审美判断、体验和旅游美学之间的关系。在研究对象方面,国内学者主要关注传统旅游目的地,而对兼具生活与观光双重属性的空间研究略有欠缺。
综上,在后工业时代消费符号化转向的背景下,都市的“泛审美化”现象为旅游研究提出了新的问题,符号学引入旅游研究为旅游中的符号消费提供了理论基础。现代都市中,社会空间作为符号与文化,成为描述社会结构特征的价值与关系所组成的抽象系统,是显示社会成员身份和地位的坐标系。本文聚焦都市中作为提升人们生活质量关键点的第三空间,着眼于游客的个体实践,借助符号学的视角,从都市游客的旅游审美体验出发,探索在现代社会旅游的符号化演进中旅游主体对于都市中美学符号的识别与生成机制,通过实证分析进一步探讨审美符号经过旅游主体加工实现符号价值的影响路径,并引入社交媒体作为中介变量,填补都市艺术化的生活消费空间作为旅游目的地的审美研究空白,为都市游客审美行为做出理论贡献。
一、都市游客符号化审美的理论分析框架
(一)都市游客符号化审美的内涵
1.游客都市审美的运行机制。旅游是一项审美活动,旅游审美集自然、艺术、社会、生活等美感于一体,旨在为游客提供生理和精神的双重愉悦。游客在旅游活动中获得的审美愉悦实际上是在“静思”与主体能动性中获得的跨文化审美意蕴,从而达到精神上的自由境遇,感悟真实与沉醉。然而在现代都市的符号消费指导下,审美消费的运行转化为对审美符号的解码。都市中的景观和文化产品不单单具有形象和文化意义,更是通过特殊方式组织起来的符号载体,在话语的框架内通过符码的运作被赋予意义。因此,都市审美符号价值不仅体现在其表征的文化与美学意义上,还在于其在审美主体精神体验过程中所扮演的角色。审美客体的生产者通过审美符号的编码来建构产品的意义,游客则通过对审美符号的解码来实现符号价值,重构起审美符号能指与所指的意义。在此过程中,社会其他成员也会受到媒介和舆论的影响,从而形成特定的符号化审美现象。审美符号的解读超越了纯粹的审美愉悦体验,进一步成为个体寻找身份认同、融入特定社会分层的手段。符号化审美行为不仅反映了个体的偏好和价值观,也映射了社会结构和文化动态的深层次互动,审美成为个体与社会之间沟通和认同构建的重要途径。
2.审美的工具理性。自20世纪90年代起,受到全球化的影响,消费主义逐渐对我国的文化语境形成影响,以符号消费引导的审美随之发生了时代性的变化。在传统社会中,审美被视为一种高尚的精神活动,主要局限于社会精英阶层,其目的是启蒙大众,强调理性和非功利性。黑格尔认为传统社会中的美是“理性的感性显现”。康德指出美是“无一切利害关系的愉快的对象”。而在消费社会中,审美活动被商业化和市场化,审美的标准和价值被重新定义。特权是消费社会的内在运行机制,符号消费本身是塑造个性和差异,进而实现符号的主观价值,这种主观价值体现为社会关系中的稀缺和不平等,因而更多地与商品的符号价值和消费体验相关联。在消费主义话语的笼罩下,纯粹审美的非功利性受到挑战,审美活动不再仅仅是一种精神追求,而成为一种消费行为,审美活动变为追寻经济效益和符号价值的理性工具,审美体验和审美价值逐渐与个体的内在需求和真实的情感体验脱节,呈现出受特权渗透的对身份符号的追求,形成审美的异化趋势。旅游业中,一方面在审美工具理性的指导下,生产方以精美建筑等视觉符号和象征时尚、高品位的消费符号将目的地本身打造为商品,迎合旅游者的对身份构建追求,另一方面通过模式化的过度感官刺激包装旅游目的地,直接激发旅游者的感性认识,同时消解了个体的审美实践,实现旅游目的地的流量呈现。进而,旅游审美衍生出“诗意栖居”与“工具理性”的叠加态,为游客的审美行为提供了新的研究视角。
(二)都市游客符号化审美的表征
1.“闲逛”的审美形式。城市是现代人存在的重要空间,是现代文明发展的重要舞台。随着两次工业革命的持续推进,19世纪末至20世纪初,西方城市得到加速发展。在此背景下波德莱尔、齐美尔等作家、思想家描绘了他们对城市的观察,以巴黎、柏林等大都市为例,刻画了形形色色却又两极分明的都市中特有的景观与人物,揭示了现代性都市体验的流动性与复杂性。现代性都市空间的显著特征是理性化和功能化。城市集中了社会不平等和社会极化,同时作为权力和文化的集中地,其设计和规划体现了人类对效率和秩序的追求。城市空间得到了极大的扩展,华灯笼罩的店铺街道、铁路、车站等现代性景观,构筑了一个充满梦幻色彩而又暗含森严等级的都市形象。随着社会信息化和空前规模的全球化进程,哲学迎来了后现代转向,后现代作为现代性的后续,更加突出全球性的都市空间以及其复杂性、多元性与差异性。在个体层面,都市现代人在情感反应上渴望群体中的自我呈现,同时在繁杂都市中的紧张与压抑又促使他们通过保持距离实现的自我保留,人们寻求在空间中逃避现实、幻想和消遣的理想方式,个体或集体的认同在空间建构中得到凸显。进而,后现代都市空间产生了一种独特的审美体验。人们借助“流动的”闲逛的方式凝视都市景观,这种凝视不仅是对都市景观的简单观察,而是一种深刻的文化和审美体验。他们的目光穿透了街道的表象,看到了商品陈列的展厅。这种凝视揭示了都市空间的商品化和消费文化的盛行。街道不再只是交通的通道,而是变成了展示商品的橱窗,都市中包括人在内的一切都变为审美的对象,现代人通过这些橱窗凝视现代性的诗意和审美家园,在“沉思的客体”中实现审美愉悦与个人存在与身份归属。
2.都市旅游中的景观艺术化。基于消费社会审美对象泛化的前提,在当代都市旅游的背景下,景观艺术化不再仅是城市美化的手段,而是成为连接经济、文化与个体审美体验的重要纽带。在此前提下,艺术与非艺术的界限被打破,审美不再受限于特定的群体,气氛美学笼罩在城市生活的上空。旅游经济的操控下,城市旅游中的包括景观、事物、行人在内的一切在场物都被赋予了一种审美化的氛围,在这种整体的氛围之中,审美价值成为生产的重要环节,艺术的审美价值转化为商品的舞台价值,在都市空间中创造出具有吸引力的美学场景,承担起借助审美方式刺激人们视觉感官形成商业价值的责任,是城市旅游中的重要组成。都市景观艺术化也为城市“灵韵”带来了新的可能。在都市现代化向后现代化更迭的交替之际,传统公共空间已无法满足人们的审美需要,大众文化艺术介入都市公共空间中,作为多元社会中揭示多元经验和丰富感性世界的存在,通过亲和的、独具魅力的方式传递特定文化与价值表达。因此,都市景观艺术化不仅促进了城市经济的发展,也满足了人们对美好生活的需求和向往。但与此同时,这种艺术化过程也伴随着都市旅游中的审美体验的表层化,难以触及深层次的审美想象和情感等问题,进而形成了都市景观中传统旅游美学与新美学的审美叠加,促进新的审美机制诞生。
3.社交媒体叙事。在当代社会,社交媒体作为信息传播和文化塑造的重要工具,对旅游符号化审美体验产生了深远的影响。社交媒体构建了一个充满符号和象征意义的虚拟空间,并且通过其强大的影响力,重塑了人们对旅游目的地的感知和期待,媒体叙事和视觉呈现成为塑造旅游体验的关键因素。社交媒体通过选择性地展示旅游符号的某些方面,创造了一种理想化和美化的图像,并在生产商的推广行为中将美化后的审美消费符号引导至特定的品位与身份等符号价值,例如网红打卡地象征着都市中紧跟潮流的青年形象,书店与咖啡厅象征着受过高等教育的知识分子身份。此外,社交媒体通过“点赞”“分享”等机制,强化了旅游的外在评价标准,塑造了自我的外在呈现与社交联系的意义指向。游客往往会在外在因素的驱使下开展不符合个人内在需求和兴趣的旅游行为。这种现象虽然驯化了游客的具身实践,削弱了旅游审美的主体性和多样性,但在审美符号潜移默化的影响下,游客也会逐渐关注符号后的审美价值内涵,逐渐贴近真正的理解和感知。需要注意的是,媒体对旅游审美体验的影响并非全然消极。它通过赋权和提供信息,为游客提供了丰富的资源与可能性,为都市游客的审美识别提供了知识依据。
(三)都市游客符号化审美的价值向度
1.美学价值。旅游正通过审美化的方式改变世界。虽然本雅明认为艺术的“灵韵”在工业复制中消散,但不可否认的是,全球化背景下,符号化的审美加工一定程度上促进了旅游重现地方美学,深化了都市日常生活的美。在地方美学层面,都市旅游规划开发迈入以地方记忆作为整体基调、融入现代文化与消费元素的新型空间营造模式,历史建筑、历史故事、地方餐饮以符号化、碎片化的方式唤醒地方记忆,展示出地方美学的风貌。在生活美学层面,都市中的艺术装置、街头表演等美学元素是都市旅游区别于其他旅游形式的重要审美符号。这种呈现出后现代主义特性的大众美学表现形式,成为连接个人与城市、历史与现代、自然与人工的桥梁。都市中的美学价值实现蕴含在都市漫步中,通过视觉、听觉、味觉等多元一体的感官刺激实现美的体验,通过对都市生命、节律和情感的沉浸感悟美的真理,通过对都市空间的拍摄与衍生作品的创造达成美的创新,进而影响和丰富了都市审美符号的美学价值与内涵。
2.自我呈现。都市游客在符号化审美中实现的自我呈现价值是在经济结构、政治结构和文化结构的多层次性、不定型性和不成熟性背景下的深层次社会文化实践。城市现代性下工作和日常角色束缚了人们的感受与表达,都市成为物质生产的集中地,飞速更迭的社会环境使个人被困在单一的社会身份中,陌生又熟悉的都市生活让人们陷入精神紧张与文化焦虑,他们渴望追求自我呈现与身份解放。与此同时,经济结构的转型带来了消费模式的多样化,而符号化审美行为可以提供丰富的感觉刺激与多元的美学意蕴,顺应了游客对追求更高层次的精神享受和个性化体验的追求。此外,社交媒体也通过广告的方式为游客植入特定的消费观念,将审美消费行为与生活品位、社会身份相连接,以获取经济利益。因此,在都市旅游符号审美过程中,一些旅游者可能通过选择不同的旅游方式表达自己的价值观和生活方式。通过对现代都市景观艺术与活力、华丽与奢侈的符号化识别与审美,彰显自己的个人品位,塑造作为特定阶级的社会身份建构。
3.圈层社交。在当代旅游学中,“存在真实性”的概念被赋予了深刻的内涵,它强调旅游体验不仅仅是对外部世界的探索,更是一种内在自我感知的觉醒。这种状态是未被符号化、未受商业化影响的纯粹体验。然而,消费社会的到来,符号化消费重塑了旅游景观的象征意义,将都市景观通过符号化审美的方式转变为流行文化的风向标和圈层认同的象征。都市游客通过“朝圣”行为,追逐旅游地审美符号所代表的社会圈层文化理念。游客视都市景观为自我概念的外在表达和社会联系的载体,进而以获得圈层社交的归属与认同。都市游客借助旅游目的地在场社交与社交媒体呈现出与他们所属圈层相匹配的理想形象,具体表现为所属同一圈层的好友结伴而行开展审美实践,或借助社交媒体分享旅游审美体验、照片和故事。因此,在功利性需求驱使下,审美主体以工具理性的方式解读了包含未符号化和符号化吸引物在内的都市旅游审美客体,共同构建起审美客体的符号价值解释。
4.记忆创造。记忆作为一种心智活动,是人们对过去的活动、行为和经验进行回想的一种能力。在旅游过程中,人们可能会遇到许多新奇和刺激的体验,由于其独特性和情感上的强烈影响,相比于普通的体验而言,再回想起这种体验的记忆不仅更加容易,而且生动形象,因而这种记忆被称作闪光灯记忆。比如第一次看到某个著名的自然景观、在异国他乡的特别经历等,这些记忆往往会在人们的脑海中留下深刻的印象。闪光灯记忆往往是生动的、持久的,伴有强烈的情绪体验,并和个人经历、感受密切相关。进而,旅游中的新奇体验、愉悦感和社交有助于创造更好的旅游记忆。在都市中,景观、设施往往通过感官刺激塑造“美的气氛”,都市中的“光晕”形成了与传统旅游目的地全然不同的新奇体验,加之都市中酒店、交通等接待设施的个性多元,以及都市文化场景审美过程中独特的社交属性,都促成了都市符号化审美中独特记忆的创造价值。
综上所述,在符号消费的理论基础上结合符号化审美的运行机制与审美工具理性的异化,解释了都市空间中审美符号的艺术化与都市空间现代性表征,并引入都市审美符号链建构的重要工具—社交媒体,从美学价值、自我呈现、圈层社交、记忆创造四个方面解释了都市游客符号化审美的价值向度。下文将借助上述理论分析框架,并融入审美心理的相关内容进一步分析都市游客符号化审美的识别与价值生成机制。
二、都市游客符号化审美的研究设计
(一)研究地选择
由于我国城市化进程尚未完成,都市面积、规模大,旅游场景呈现出多层次、多元化的特征,难以挑选一座城市作为都市游客符号化审美的理想案例,因此,需选取能够代表都市文化场景的生活消费空间来揭示游客的符号化审美行为。我国典型都市前身大多为传统文化重镇,后随交通贸易与科学技术的完善中优先实现现代文化的改造与创新,因此,在研究地的选择中尤其关注研究地在文化景观新旧更迭与都市消费文化中的表达。
S市W街区作为S市文化的重要组成部分,不仅承载着丰富的历史记忆,也是现代都市生活与消费的缩影。研究地选取原因如下:首先,W街区历史悠久,其建筑风貌和城市布局反映了S市作为国际大都市的发展历程,保存了旧时风貌,同时也为城市美学研究提供了丰富的案例;其次,W街区以其浓郁的艺术氛围而著称,画廊、剧院和文化展览不仅丰富了街区的文化生活,也促进了美学与日常生活的融合,为公众提供了接触和欣赏艺术的机会;再次,W街区是时尚消费的聚集地。街区内的国际品牌旗舰店、独立设计师品牌和精品店,体现了S市作为国际时尚之都的地位。最后,W街区近年来凭借其独特的美学氛围和网红元素,吸引了大量年轻人和游客的关注,成为社交媒体上的热门话题,反映了当代社会消费文化和游客审美的趋势和特点。因此,选取S市W街区作为研究案例地具有一定的典型性与代表性。
(二)研究方法
质性研究旨在探索理解社会现象的本质、意义、过程,量化研究注重测量因素之间的关系和模式,因此采用定性与定量相结合的研究方法将研究分为两个步骤,系统化探索都市游客符号化审美行为的内在逻辑。定性研究阶段采用扎根理论的研究方法对网络评论进行三级编码,构建都市游客符号化审美的机制模型,厘清游客符号化审美的基本生成脉络。在此基础上,借助结构方程模型的定量分析手法,通过问卷调查获取数据,进一步验证都市审美符号在游客审美行为中对审美价值的影响路径,纵向挖掘研究深度的同时保证了研究的科学性。
1.扎根理论。扎根理论是一种定性研究方法,由格拉泽和施特劳斯在1967年提出。扎根理论以问题为导向,强调通过系统的数据收集和分析来构建理论,而非基于预设假设。其研究过程包括开放编码识别关键概念,主轴编码构建初步理论框架,选择性编码细化理论模型,并通过理论抽样实现理论饱和。扎根理论在资料收集、数据分析、研究模式构建以及探索社会现象间复杂关联与理论创新上展现出显著优势。其过程遵循一套清晰、系统化的流程,每一步骤都具备高度的可操作性,确保了研究的规范性和科学严谨性。通过扎根理论能够深入剖析数据,逐步提炼出理论框架,从而有效揭示社会现象背后的深层逻辑与规律。
都市游客的符号化审美现象是一个新的研究方向,其内在机制和影响因素尚未得到充分阐释,当前缺乏一个普遍适用的理论框架。为了深入挖掘都市游客符号化审美的深层逻辑,扎根理论提供了一种从实际数据出发,自下而上构建理论的途径,这与研究目标高度契合,因此在此选择扎根理论作为研究方法具有一定的科学性和可行性。
2.结构方程模型。结构方程模型(Structural Equation Modeling,简称SEM)是一种多变量统计分析技术,它结合了因子分析和多变量回归分析。相比于传统的回归分析,结构方程模型能够同时分析多个因变量和自变量之间的关系及中介变量的中介效应,并且可以包含测量误差和潜在变量。这种模型广泛应用于社会科学、心理学、市场营销、组织研究等领域。基于理论基础与扎根理论三级编码梳理出的范畴及理论框架,结构方程模型可以清晰地分析并呈现经过都市游客符号化审美解读的各个都市美学符号(自变量)与各个符号价值(因变量)之间的关系,并分析社交媒体(中介变量)在都市游客符号化审美过程中的中介效应,弥合了回归分析对于因变量数量及中介变量的局限,与研究内容高度契合,具有很强的可操作性和解释性。
3.资料来源与数据收集。在都市游客符号化审美机制研究部分,笔者原计划选取小红书这一知名社交平台作为资料来源,但经过阅读发现该平台中存在一定数量的商业推广软文。因此笔者另调查了专门运营旅游业务的携程、马蜂窝、去哪儿网平台,发现其中虽评论文本体量不及小红书,但文本资料基本不提及具体店铺、商品名称。为了保证调查的真实性,经过比较决定选择上述三家旅游社交平台上自2020年1月至2024年6月发布的、来自S市W景区的网络评论和游记作为扎根理论的文本资料,根据发布时间、关键词、字数等条件,逐篇阅读确认,最终选取30字以上的网络文本513条,字数共计47709字。问卷调查的部分根据扎根理论建立的都市游客符号审美机制理论框架与符号消费理论进行问卷设计,最终利用里克特量表通过26个题目进行评估,进一步分析都市旅游地形象与游客符号价值感知的动态关联,并验证社交媒体在其中的中介作用。
因此本文提出假设:
H1:都市景观建设对游客符号化审美有正向影响
H2:公共文化建设对游客符号化审美有正向影响
H3:潮流元素加入对游客符号化审美有正向影响
H4:消费场所建设对游客符号化审美有正向影响
H5:社交媒体在都市旅游地形象与游客符号化审美之间具有中介作用
通过实地为主、线上为辅的问卷收集方式,本次调研共收回问卷400份。其中,无效问卷55份,甄别标准为:(1)答题时间过短;(2)问卷每小题的得分都一样或绝大多数一样。剔除无效问卷后,最终实际回收有效问卷共计345份,有效率为86.3%。本次调查样本的人口统计分布结果如表1所示。其中调查样本的性别分布平均,男性人数约占48.99%,女性人数约占51.01%,受众均衡。同时,调查样本的年龄分布均匀,涵盖了从未成年人到老年人的各个群体,18—40岁的青年人数最多,约占总人数的65.22%,可见都市旅游主要吸引青年群体的消费行为。受教育程度上,本科及以上学历的达到77.39%,可见都市游客普遍受教育程度普遍呈现出高水平特征。由上述情况可以看出,该研究的样本选取科学合理,具有代表性。

(三)结果分析
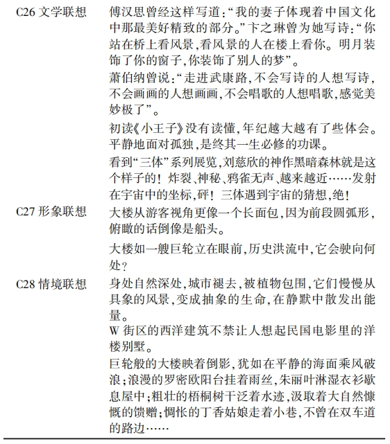
1.扎根理论分析。通过程序化的三级编码,系统化分析了评论文本资料。对都市游客的审美表现及其影响因素进行深入研究。首先,通过开放式编码技术,对原始评论资料进行逐句分解、比较,并以概念化的方式识别并提取了包括名人故事、建筑历史、城市变迁、文学联想等48个初始范畴,部分开放编码示例见表2。


随后,通过主轴编码过程,进一步将这些范畴按照逻辑联系和语义关联进行聚类和归纳,形成了12个更为集中的主范畴,如审美感知、审美理解和审美想象等。最终,采取选择性编码对主范畴进行了深入的梳理和提炼,以识别核心范畴之间的关系,形成了审美符号、符号解读、符号价值3个核心范畴。这一过程不仅揭示了都市游客符号化审美的内在逻辑,而且构建了一个完整的理论框架,即都市游客符号化审美识别及其形成机制的“故事线”。

为了验证理论分析的饱和度,研究者还对10份样本进行了编码分析,采用与前文相同的三级编码方法。经过这一过程,未发现新的范畴或关系,从而确认了扎根理论分析结果的饱和性,表明所构建的理论框架已经能够充分反映研究对象的实际情况。
具体来看,随着认识的逐步加深,都市游客受到审美符号的刺激,经过审美感知、审美理解、审美情感、审美想象四个审美的过程,递进式完成了对都市旅游地的符号价值解读。在都市旅游地的客观要素方面,审美符号的识别体现在游客对都市景观(B1)、文艺设施(B2)、潮流元素(B3)及消费场所(B4)的认识。例如,评论中提到“建筑云集,每一栋都是一本故事书,讲述前身后世,散发迷人魅力(P-16)”“近两年路上开了不少网红店,吸引游客们的打卡地,时尚气息一下子就抓住了我的眼球(P-29)”说明这些客观要素作为旅游吸引物作为象征符号成为了都市游客审美的对象。在符号解读(C2)方面,集中表现为游客借助视觉、嗅觉等感官,并调动自身审美经验与美学知识对都市旅游地景观进行深人的解读,由对周围事物、环境、氛围的知觉感知逐渐沉浸于诗意栖居的审美意境中,例如“身处自然深处,城市褪去被植物包围,它们慢慢从具象的风景,变成抽象的生命,在静默中散发出能量(P-107)”。在符号价值的实现(C3)层面,涉及审美价值(B9)、自我呈现(B10)圈层社交(B11)和记忆创造(B12)四个维度,解释了都市游客通过符号化审美产生的价值实现。这种价值不同于纯粹审美中的“欲望”不再局限在旅游体验与美学方面,更反映了消费社会中人们借助符号以实现的个人品位、身份、社交方面的社会需求,进一步证实了都市游客符号化审美是以符号价值为目的导向与结果生成的旅游审美与符号消费的复合结构。“W路是一条不宽的马路,也是一条有故事的马路。春夏时节,约上三五好友,边走边看,吃着网红冰激凌,欣赏沿途的橱窗,不失为一种极休闲的小资生活(P-216)”生动体现了都市游客由纯粹的旅游审美追求转向对于小资这一身份群体与生活方式的模仿与自我归类。
通过对S市W街区游客符号化审美识别行为的推理,并结合审美四要素、符号消费理论与皮尔斯提出的符号三角理论基本框架,构建了都市游客符号化审美机制理论模型(见图1)。

具体来看,都市游客符号化审美主要由审美符号识别、审美符号解读、审美符号价值实现三个阶段组成,构成了完整的符号解读系统,都市游客的审美行为则是在审美符号体系对审美客体的美学价值与消费价值解读的复合。都市游客往往被都市中的景观、艺术、消费和时尚氛围吸引,并进一步展开主观化的审美实践。在符号解读的过程中,游客随着感知、想象、理解、情感等复杂的心理活动,产生逐步递进的审美体验,并在最终通过符号审美行为实现审美的愉悦与社会交流和表达,传达了包括审美体验、个人地位、品味、身份在内的信息内容。此外,广告等大众传播媒介是建构起价值与符号之间特定意义的关键,这也使得最终形成的审美符号价值在传播中增殖转化为更为广泛的社会价值需求,进一步推动游客的符号化审美行为。
2.结构方程模型分析。(1)信度效度检验。针对都市旅游地形象与游客符号价值感知进行了深入分析,结果显示其信度系数稳定落在0.8至1.0的高区间内,证明所采用量表内部一致性高且信度优良。问卷KMO值为0.866,超过0.7的标准,同时Bartlett球形度检验的p值显著小于0.05,双重验证了数据适合进行因子分析。在因子载荷分析环节,所有变量的因子载荷系数均超越了0.7的阈值,且能够清晰地反映出它们所属的影响因素,表明项目与因子间存在紧密相关性,因子能够准确有效地提取出关键信息,自变量与中介变量的量表设计上被证实是合理的,且兼具高信度和高效度。随后,确认CFA模型适配度,进一步对各维度的收敛效度(AVE)和组合信度(CR)进行检验。结果显示,所有维度的AVE值均超过0.5,CR值也均保持在0.7以上。基于这些检验结果,我们可以得出结论,本模型的各个维度都表现出了良好的收敛效度和组合信度。
(2)结构方程模型路径结构与模型拟合度检验。选取都市游客符号化审美的旅游地景观的四个因素,即都市景观、文艺设施、潮流元素和消费场所作为自变量,同时分别选取审美价值、自我呈现、圈层社交、记忆创造等四个符号价值为因变量,并加入社交媒体作为中介变量,采用AMOS28.0软件构建审美符号价值影响因素模型,进行结构方程模型分析,模型如图2所示。

经过模型拟合度分析,发现模型的卡方自由比值为1.009,符合1至3的范围要求,近似均方根误差(RMSEA)为0.005,小于标准值0.008,均符合要求。比较拟合指数(CFI)、拟合优度指数(GFI)和塔克—刘易斯指数(TLI)均大于标准值0.9,处于良好范围,证明该模型与数据拟合度高,进行路径分析具有可靠性,具体数据见表4。

(3)结构方程模型参数估计。根据模型进一步对假设进行检验,据表4可知标准误系数小,参数估计具有准确性和可靠性。根据5%显著性的水平判断,“潮流元素→审美价值”“社交媒体→审美价值”“社交媒体→记忆创造”的P值分别为0.145、0.408、0.633,大于0.05,假设不成立,其余所做假设均成立,各路径模型参数参见表5。

(4)结构方程模型结果分析。从表4中呈现的实证结果来看,本文所提出的多数理论假设已经得到了有效验证。在此基础上进一步细化并阐释模型内各变量之间的关联及其相互影响机制,采用标准化路径系数的方法,对中介变量与因变量之间的关联进行深入剖析。
在审美价值维度,都市景观、文艺设施和消费场景均对游客的审美价值识别产生正向且显著的影响,且三者影响程度相似,而潮流元素则没有显著影响。
在自我呈现维度,都市景观、文艺设施、潮流元素和消费场景均显著正向影响都市游客在审美活动中的自我表达价值实现,其中文艺设施的影响最小,而游客对都市景观、潮流元素和消费场景的审美感知与解读更能实现自我个性、品位的表达和自我社会身份的建构,进而传递个人生活态度。
在圈层社交维度,实证结果表明各自的变量均会积极显著地影响都市游客在符号化审美过程中获得的社会价值,其中文艺设施和潮流元素的路径系数更大,影响也更明显,更加有利于游客实现所处文化圈层中的归属与存在,二者均强调了文化群体的认同与互动。
在记忆创造维度,游客对都市景观、文艺设施、潮流元素和消费场景作为审美符号的识别均有利于新奇体验与都市回忆的生成。游客基于自身审美经验与知识,运用都市中的各类文化审美符号共同创造出个性化的都市审美体验与记忆,绘制出都市美学的图景。
在作为中介变量的社交媒体维度,分析结果表明社交媒体对都市游客的自我呈现与圈层社交的实现具有显著且正向的影响,并且路径系数均大,说明依托社交媒体建立起的亚文化社群和通过社交媒体传播的生活方式与身份的链接很大程度上影响了游客在自我呈现和圈层社交维度的审美表现。此外,结合显著性数据可以看出,社交媒体对审美价值和记忆创造并不产生显著的中介效应。
综上所述,通过对都市游客审美体验的实证研究,发现都市景观、文艺设施和消费场景均正向显著作用于都市游客的符号审美价值实现,而潮流元素则对其中的美学价值没有显著影响。这表明都市审美符号均以其具备的独特文化内涵和社会属性,借助游客感官的审美感知和解读实现其价值的呈现。而潮流元素作为生产者用以达成商业目标而塑造的流行产物,主要侧重附加的功利属性,而对纯粹的美的体验、真理和创新并不形成明显的帮助。此外,社交媒体作为中介变量,显著正向影响游客的自我呈现与圈层社交,但对审美价值和记忆创造的中介效应不显著。这表明社交媒体等现代传播工具在游客符号化审美的过程中发挥着重要的社会作用,传递着主流价值观和审美方式,影响并引导公众的文化认知和行为模式。
三、结论与讨论
传统审美体验强调一种“无功利”的静观,强调超越个体与社会的审美主客体交融。在当前都市旅游的背景下,审美体验正经历着从传统观光到符号化审美的转变。网络文本的扎根理论分析建立了都市游客符号化审美机制框架,并结合结构方程模型展开实证分析,进一步检验了各审美符号对符号价值的影响路径,并证实了社交媒体在符号化审美实践过程中的中介作用。
1.研究结论。研究表明消费社会中,都市景观、文艺设施、消费场景和潮流元素作为都市常见审美符号,通过游客感官感知和主动加工形成后工业时代都市审美体验,进一步从审美价值、自我呈现、圈层社交、记忆创造四个维度生成具有主体差异的价值解释,并以价值为导向反作用于游客审美需求并指导其审美行为,最终生成游客都市符号审美经验体系。以景观艺术化为表征的符号审美是消费社会“伪需要”的产物,艺术化扩散到都市的生活场景与消费场景中,一方面在消费者“漫游闲逛”的都市流动中不断引导更新迭代的消费选择,另一方面弥合了生活与美学的鸿沟,在功利目的的导向中拆解出非功利的美学意义,一定程度上塑造了社会审美标准与文化价值。而都市审美符号中的潮流元素具备快餐性特质,在批量生产中呈现出浅层文化和快速更迭的特征,难以实现差异化表达,引起深层思考与再创造,不具备转化为审美价值的能力,只能服务于消费心理的满足。此外,社交媒体的引导同样是功利符号化审美的助推。社交媒体凭借广告式的传播建立起都市场景与特定生活方式、身份认知、社会地位之间的价值结构体系,引导审美符号向符号价值的转化。而传统非功利审美活动则依托于个人经历与审美经验知识,无关社交媒体引导形成的消费价值链,这解释了审美价值与记忆创造维度并不受到社交媒体中介效应显著影响的现象。
2.基于符号化审美的都市发展建议。审美是休闲的重要精神价值,创造高品质生活,满足人民美好生活需要是发展都市旅游的进一步追求,同时也是都市发展的重要目标和路径。高品质生活不仅表现为舒适的物质享受,更体现为丰富的精神愉悦。在符号化审美路径的导向下,都市生活需要注重精神享受,响应现代社会“闲逛”的审美方式,通过街区为单位的线性流动审美体验提升居民生活水平,以文化空间、艺术创意作为都市精神文明的内生动力,以“参与式文化”环境推动文化参与,使个体成为都市符号叙事的主体。景观、设施和场所同样需要注重精神内涵,通过将文化、历史和社会价值融入设计,形成都市文化与视觉符号体系,塑造都市形象,实现更鲜明的符号化甄别和强化,以对文化意涵的深度“凝视”释放城市美学能量。在景观艺术化改造中,通过将基础设施与景观设计相结合,可以提升城市环境,增加城市美学空间,形成复合功能的有机体。同时,社交媒体的互动圈层传播模式也提供了更广泛的传播和共识凝聚的机会。互联网和数字技术的发展导致了主流品位的趋同和小众品味的私人化,形成了“审美茧房”。因此通过鼓励网络趣缘社群的发展,提供多样化的审美体验,能够促进更广泛的文化包容性,从而在消费社会中形成了一个多维度、多样化的审美体系。
3.关于符号化审美的再探讨。审美活动的本质不应仅仅局限于物质和感官的满足,而应追求更深层次的精神和情感共鸣。面对审美异化,在具体实践中应当着重于以下几个方面:第一,倡导回归理性、真善、和谐与诗意的审美理念,强调审美活动在促进人的全面发展和社会文化进步中的重要作用。第二,践行生态审美观,将生态美学和环境美学的理念融入旅游发展中,推动人与自然和谐共生,保护文化遗产和生态环境。第三,提升旅游审美体验的质量,鼓励旅游者进行深度体验,通过诗意的对话与审美对象建立更深层次的联系。第四,弘扬人文精神,通过生态旅游和文化旅游等形式,赋予旅游审美更丰富的文化内涵和普世价值。第五,加强审美教育,提升大众的旅游审美素养,引导人们追求更有意义的生活方式和审美体验。最后,注重社交媒体的引导性,敦促高质量文化的传播,警惕过度商业性带来的消费导向与审美异化。
关于都市游客审美的未来趋势,随着社会经济的快速发展,人们的日常生活体验被分裂成工作和娱乐两个极端。与此同时,随着文化消费升级,旅游审美活动逐渐从单一的视觉体验转向更为多元和综合的感官体验。都市游客在旅游过程中不仅追求视觉上的美感和符号价值带来的情感满足,审美活动扩展到城市生活、现代艺术甚至信息交互等多个领域,渗透到日常生活的各个方面,以获得一种个性化和差异化的生活体验。在这种分裂中,都市游客审美体验逐渐演化为了一种逃避现实、寻求精神慰藉的手段,目的是打破生活的连续性,从单调的生活中解放。这时,审美体验被视为一种可能的救赎路径,而符号化审美的价值实现难以满足游客的审美需求,帮助现代人从日常生活的单调和压抑中解放出来。因此,都市旅游如何顺应现代游客的生存逻辑,通过区别于乡村旅游的现代文化、美学、艺术手段,以区别于自然环境疗愈的方式为都市游客带来精神的慰藉和救赎,值得我们进一步探讨。
备注:全文引用及参考文献从略。
本文是国家社科基金重大项目“互联网时代主流文化生产和传播的规律研究”(24&WZ20)的阶段性成果。
引用参考:
陈波、杨金泽:《都市旅游符号化审美识别机制与影响路径》,《南京社会科学》2024年第12期,第133-145页。
作者简介:
陈波,武汉大学媒体发展研究中心研究员,武汉大学新闻与传播学院教授、博导。
杨金泽,武汉大学国家文化发展研究院助理研究员。

