
《传播创新研究》是由武汉大学媒体发展研究中心(教育部人文社会科学重点研究基地)主办的学术集刊,以中国传播问题为出发点,“在场”地感知中国传播的难点、疑点与热点,创新重建交流与社会连接的传播行动,发掘比较视角下的传播智慧,进而激活传播创新的实践与理论发展,纾解人类交流的困境与无奈。本辑由传播与社会、乡村传播、国际传播、智能传播、经济传播和博物馆传播专题研究六个部分组成,从不同角度分析了传播创新研究现状。
本次推送《中国地方媒体在国际突发事件报道中的角色转型——以土叙地震报道为例》,作者:周呈思、吴云赫。



中国地方媒体在国际突发事件报道中的角色转型
——以土叙地震报道为例
周呈思、吴云赫
摘 要:中国地方媒体在国际突发事件报道中的角色转型是国际传播能力建设的重要突破口。本研究以中国地方媒体对土叙地震的报道为例,深入探讨地方媒体的角色演变及其动力因素。研究发现,地方媒体从信息的“二传手”逐渐转变为事件的入场传播者、从消息的简单发布者转变为社会的监督者与文化的连接者、从国际传播的边缘试探者转变为核心探索者,以及从单一视角提供者转变为多元视角叙述者。这一转型的原因既有深度媒介化的影响,也有地方媒体自身发展的需求。随着数字化、融合化、市场化的发展,地方媒体重新定位自身扮演的角色,寻求构建具备全媒体传播功能的新型媒体,不仅增强了国际突发事件报道的多样性,也影响了域内外受众的认知和态度,进而对新闻生产和消费产生了重要影响。未来,地方媒体在国际传播格局中的角色演变将持续受到关注,并为理解和应对当前媒体环境变迁提供新的视角与工具。
关键词:国际突发事件;地方媒体;媒体角色;国际传播;土叙地震
一、 引言
近年来,随着媒体机构的市场化、数字化和融合化发展,地方媒体的传统区域特色受到挑战,迫使它们重新进行自身定位。在这一转型过程中,地方媒体不仅改变了对国际新闻事件的参与态度和方式(如增设驻外分支机构或进行“空降”式报道),还提供了与中央媒体和商业自媒体不同的独特新闻内容、观点和传播渠道,增强了国际突发事件报道的多样性,影响了域内外受众的认知和态度。媒介化社会下,地方媒体在国际新闻事件报道中的参与形式呈现一种介于大众媒体和人际传播之间的“对话”模式,满足了特定受众的媒体使用需求,实现了全球与地方的连接,强化了地方媒体在社会认同中的地位。
国际新闻报道不仅传播事实,还扮演国家权力展示、国家形象塑造以及特定政治和社会观点传播的角色。目前,中国已初步构建多主体、立体式的大外宣格局,地方媒体在其中扮演重要角色,这在2023年2月6日发生在土耳其和叙利亚两国境内的土叙地震报道中得到了显著体现。据互联网监测系统“知微事见”统计,地方媒体在土叙地震报道中的参与度明显上升,甚至最早报道土叙地震消息的媒体均为地方媒体。地方媒体还通过微博等社交媒体平台积极参与话题讨论,展示了其在国际突发事件报道中的重要地位。相似的情况亦反映在俄乌冲突、美国俄亥俄州氯乙烯泄漏等国际热点事件中。这一现象反映出在跨国依赖(Transnational Dependency)日益紧密、国际冲突极易引发涟漪效应(Ripple Effect)的风险社会时代,国家新闻传媒系统中的各级地方媒体所扮演的角色和发挥的作用正在发生重大的转变。因此,地方媒体在国际突发事件报道中的角色转型备受关注:它们究竟是继续充当中央媒体的辅助者,还是通过主动参与国际传播,打造自身核心竞争力,成为一支重要力量?了解地方媒体角色演变和动力因素,以及这些演变对新闻生产和消费的影响,对于深化对地方媒体在深度媒介化背景下的定位和作用的理解、为新闻业界提供策略性指导和实践参考,具有重要意义。本研究以中国地方媒体对土叙地震的报道为例,通过深入分析报道内容、形式以及地方媒体在其中扮演的角色和实施的行为,旨在更深入、系统地理解地方媒体在国际传播格局中的角色演变。同时,为理解和应对当前媒体环境变迁提供新的视角与工具。
二、文献综述
本文所涉及的国际突发事件包括境外自然灾害、事故灾难、公共卫生事件、国际冲突和社会安全事件等,这些事件通常具有突发性、异常性、信息不确定性、潜在社会危害的特点,需要紧急应对和处理措施。它们往往在短时间内引发广泛关注,对特定区域和国际社会产生重大影响。这些事件具有多样的诱因和复杂的背景,可能迅速演变并引发连锁反应,从而从单一和局部事件演变为复杂和全局事件。因此,国际突发事件常常成为国内外媒体竞相报道的焦点。
关于地方媒体扮演的角色,已有一些研究成果。例如,Birgit对挪威24家不同的本地和区域媒体进行了定量内容分析,发现地方媒体在提供发声机会方面对被边缘化的群体发挥了积极作用。然而,关于地方媒体在国际突发事件报道中的参与情况和扮演的角色,目前的研究还相对有限。
Kara和Atabey的研究强调了地方媒体视角在塑造外国新闻报道中的重要性,为国家利益、地缘政治和媒体框架在塑造国际事件叙事中的相互作用提供了有吸引力的视角。然而,有关中国地方媒体角色及其产生的影响的研究主要集中在政治因素方面。Wang等人的研究揭示了中国近年来媒体“空降”境外进行新闻报道的模式,这源于中国展示其“软实力”以及本地媒体的政治和经济的需求。Madrid-Morales和Wasserman的研究探讨了中国媒体在南非的影响力,展示了中国如何通过媒体扩大其在国际舞台上的影响力。
可以看出,随着现代国际新闻报道领域在过去几十年中发生了显著变化,地方化的语境、地缘政治的因素以及市场力量都对新闻的制作和传播产生了深远的影响,这引发了大量关于这些交互效应的研究。随着新媒体技术的不断发展,越来越多的学者开始关注新媒体技术对地方媒体的影响。Riffe等人的研究分析了《纽约时报》在过去50年国际新闻报道中的新闻借用(News Borrowing)趋势,强调了新的报道策略和工具(如方案新闻和社交媒体)对专业媒体机构在生成和传播国际新闻内容方面的影响。此外,Dovbysh的研究发现,新的数字技术催生了众多半专业的地方媒体项目,即所谓的“超本地媒体”。目前,学者对地方媒体在国际突发事件报道中的研究多集中在新闻内容的生产上。例如,North和Dearman以ABC地方广播电台对2009年维多利亚州森林大火的报道为研究案例,指出地方传统媒体机构越来越依赖受众生成的内容进行报道。此外,Blacksin的研究关注了“fixer”(在新闻制作过程中协助外国记者的当地人)的角色,而Creech等人的研究则关注了冲突和战争报道中的风险分配。研究国际新闻叙述方式和框架结构的学者也强调了本地化和全球化视角相结合的重要性。Choi则聚焦于两家美国主要报纸对墨西哥湾BP石油泄漏危机的报道,揭示了地方媒体在国际新闻报道中呈现国家中心主义倾向的情况。
综上所述,现有研究突出了地方环境、地缘政治和制度因素对国际新闻的构架和呈现的广泛影响。这些研究结果要求我们更全面地理解这些动态,以确保对国际新闻叙事的深入理解。这些研究共同表明,国际新闻的报道和理解受到多种力量的影响,包括地缘政治因素、媒体自身的经济和政治动机,以及受众群体的需求和预期。这些研究发现,国际新闻报道不仅是传播新闻事实的手段,还是展示国家权力、树立国家形象,以及传播特定政治和社会观点的工具。Wang等人和Choi的研究为这一点提供了有力的支持。
然而,这些文献在探讨地方媒体在国际突发事件报道中扮演的角色时,仍存在不足之处,尽管Riffe、Steblyna等人的研究开始关注社交媒体影响地方媒体在新闻报道中的作用,但对新媒体技术如何影响地方媒体在国际新闻生产、传播和消费中的具体机制的深入探讨仍然有限。此外,关于中国地方媒体在国际突发事件报道中的参与研究也存在较大的空白,特别是在既有传媒“国家队”主导的情况下,地方媒体如何参与国际传播格局的分析。因此,本文选择进入这一研究领域,具体研究中国地方媒体在国际突发事件报道中扮演的角色以及在新媒体环境下的演变。此外,本研究还将关注新媒体技术对地方媒体在国际新闻生产、传播和消费中的具体机制的影响程度,以弥补现有研究在这方面的不足。
在研究开展过程中,本文以中国地方媒体对土叙地震的报道为例,旨在探讨以下核心研究问题。
其一,地方媒体在国际突发事件报道中扮演的角色是什么?这一问题将详细考察地方媒体在国际突发事件报道中扮演的角色,包括在信息的收集、报道和解读中发挥的作用。
其二,新媒体技术如何影响地方媒体在国际新闻生产、传播和消费中的具体机制?该问题聚焦社交媒体和数据驱动的新闻生产方式,研究它们如何改变地方媒体参与国际新闻生产、传播和消费的具体机制,以及它们对地方媒体的影响程度。
其三,中国地方媒体在传统媒体“国家队”主导下如何参与国际传播?该问题分析地方媒体与中央媒体的协同合作方式、自身特色的呈现方式,以揭示中国地方媒体在国际传播格局中的具体参与方式。
通过对这些研究问题的深入探讨,本文旨在更全面地理解地方媒体在国际突发事件报道中的定位和演变,进而更好地理解地方媒体在全球信息传播中发挥的作用和产生的影响。
三、研究设计
(一)媒体取样及其依据
在突发事件报道中,微博因快速反应和多媒体聚合效应而成为公众首选的信息接收渠道之一。相较于网站、客户端和微信等其他渠道,微博具有更强的传播力和社交影响力。媒体为了追求时效性,通常首选在微博上发布第一手信息。此外,媒体官方微博还通过不定时直播、短视频、快讯以及深度报道链接等方式,为研究者提供了系统性和历时性的观察内容。因此,本研究选择了新京报、极目新闻和百姓关注三家媒体的官方微博作为观察和分析对象。这三家媒体分别是东、中、西部地区具有代表性的地方媒体,都派遣了记者对土叙地震进行现场报道。截至2023年6月10日,这三家媒体的官方微博粉丝数量分别为4656.3万人、2167.9万人和341.6万人,均居所在地媒体前列。
其中,新京报作为一家新型主流媒体,在创刊以来的19年中逐步构建了“报、刊、网、端、微、屏”六位一体的现代传播格局。新京报官方微博在独家深度报道、原创策划、新闻热点选题连麦以及原创IP栏目等方面都展现了较强的传播力和影响力。该媒体旗下拥有22个微博矩阵账号,如新京报我们视频、贝壳财经、新京报动新闻等,形成了具有影响力和品牌价值的MCN矩阵。极目新闻于2021年3月28日正式上线,是由湖北省委宣传部指导、湖北日报传媒集团主办的全国性新媒体品牌客户端。该媒体秉承“全球眼、中国心、瞭望者、思想家”的理念,以原创新闻为主,专注于推送全球热点资讯和焦点事件。极目新闻全平台总用户量超过1亿人,微博粉丝数量一直稳居全国同类媒体前十强。百姓关注是贵州广播电视台于2005年4月1日正式开播的一档民生新闻直播栏目,后转型为全媒体平台。2022年,该媒体的新闻客户端发布了42万条新闻,总传播热度达9.1亿人次,获得了2022年全国省级地面频道社交平台的第一名,是字节跳动广电系唯一合作的媒体平台。
在新京报、极目新闻和百姓关注三家媒体的官方微博中,本文使用关键词“土耳其地震”进行检索,时间范围选择事件发生后的一周,即2023年2月6日到2023年2月13日,共获得了210篇相关推文报道,报道数量分别为90篇、81篇和39篇(见图1)。

图1 2023年2月6~13日三家地方媒体官方微博的推文报道数量
(二)编码与统计
根据研究内容和目标,本研究设计了两套编码方案(内容属性编码、内容来源编码),对210篇报道进行编码。
1. 内容属性编码
对每篇文章的内容进基本属性的编码,包括发布日期、媒体名称、发布形式和内容形式等(见表1)。
表1 内容属性编码情况


2. 内容来源编码
对文章中引用的来源进行编码。一级编码包括集团内媒体、中央媒体、其他地方媒体、国外媒体和机构组织;二级编码涉及更细分的领域,例如集团内媒体包括官微原创和矩阵(兄弟)媒体,其他地方媒体包括省属媒体和市属媒体,国外媒体包括发达国家媒体和发展中国家媒体等(见表2)。
表2 三家地方媒体官方微博的内容来源

注:部分微博有两处内容来源,另有部分微博未交代内容来源且无法根据微博内容进行来源的推断,因此在统计中纳入了所有经辨识确认后的内容来源。
在编码完成后,本研究使用科恩系数评估了编码员之间的一致性,并对“内容来源”和“内容属性”两套编码方案进行了评估。结果显示,编码员在这两套编码方案中均达到了较高的一致性水平,具体的科恩系数分别为0.85和0.92。这表明编码结果可信度高,增强了研究的可靠性。
3. 内容编码
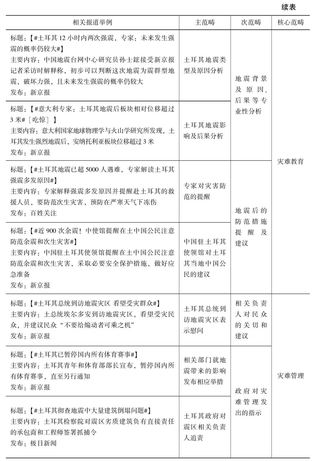
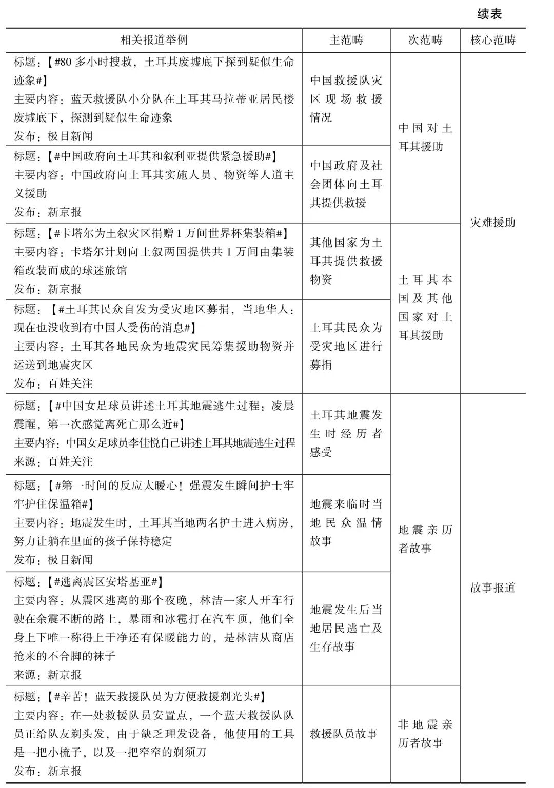
依据框架理论,本文在没有明确报道框架假设的情况下,在210篇报道中随机选取了168篇报道文本进行三级编码,余下的42篇(占样本量的20%)用于理论饱和度检验。对文本内容进行分析,包含三级编码过程:首先,进行广泛的开放性编码,生成了显式的符号意义类别及其属性;其次,进行主轴式编码寻找初始概念间的逻辑联系,整合归纳对应的主范畴;最后,进行选择性编码从主范畴中识别出核心范畴。本文从选取的这168篇报道文本中归纳出5个核心范畴,即灾难陈述、灾难教育、灾难管理、灾难援助、故事报道,作为此研究分析的核心议题。具体编码结果如表3所示。
表3 三家地方媒体官方微博部分报道的三级编码结果



四、地方媒体在国际突发事件报道中的角色转型
根据内容编码发现,三家中国地方媒体关于土叙地震的报道涉及20个主范畴、10个次范畴以及灾难陈述、灾难教育、灾难管理、灾难援助、故事报道等5个核心范畴。在报道中,这些地方媒体不再止步于报道地震事件的基本信息,而是提供了更丰富、更专业的描述与解释信息,使受众更好地理解事件的重要性和影响。此外,“空降”现场的记者采访了幸存者、救援人员和当地民众,以展示灾情的真实面貌,呈现多元化的叙述视角,丰富了报道的维度。这些发现表明,地方媒体的角色已经从传统的信息传递者演变为更加全面和多元化的报道者,更好地满足了受众的需求,拓展了国际突发事件报道的深度和广度。
(一)从信息的“二传手”到事件的入场传播者
在过去,地方媒体在国际突发事件报道中的角色主要是充当信息的传播者,简单地转述中央媒体或国际媒体的报道。然而,随着媒体环境的变化和地方媒体能力的提升,地方媒体开始扮演更为重要的入场传播者的角色,并为公众提供对事件的深度解读和分析。在土叙地震报道中,地方媒体围绕灾难陈述与灾难教育两个核心范畴,不只是简单地传递地震的基本信息,而是深入调查了地震的原因、影响和潜在风险,使受众更好地了解地震背后的故事。例如,2月6日,在地震发生当天,新京报发布了题为【#土耳其12小时内两次强震,专家:未来发生强震的概率仍较大#】的微博,对地震类型、后果以及未来趋势进行深度剖析。而在2月7日,南方都市报、N视频记者积极联系相关专家,对土叙地震原因进行解释分析,并为救援人员和当地群众提供相应建议,这一内容被百姓关注及时转载。这些举措使地方媒体的报道不再是简单的信息传递,而是对事件的专业解释和分析,提高了新闻报道的可信度,在一定程度上减少了受众的疑虑,同时凸显了新闻媒体在引导社会行动方面的作用。
此外,地方媒体的角色转型还体现在从传统的地方新闻报道者转变为具有全球视野的新闻传播者。在过去,地方媒体的报道主要关注本地和地区内的新闻事件。然而,在全球化和数字化的背景下,地方媒体开始扩大其报道范围,积极关注和报道来自国际范围内的突发事件,并将中国元素融入其中。这一转变使得地方媒体能够更好地满足公众的信息需求,并为本地受众提供更加多元化和广泛的新闻信息。在土叙地震报道中,地方媒体特别关注中国为土耳其提供的人道主义援助及救援中的温情故事,发布了题为【#中国首支社会救援力量赴土耳其协助救援#】【#救援队队员爬进废墟救出一名土耳其老人,已无生命体征#】【#土耳其华人踊跃报名当翻译赈灾救援,当事人:中国情怀所致,尽一份绵薄之力#】等多篇微博,通过报道国际突发事件,地方媒体展现了中国积极承担国际人道主义责任的国际形象。
随着互联网和社交媒体的普及,地方媒体能够更快速地获取、传播和分享国际范围内的新闻信息。通过报道国际突发事件,地方媒体不仅为公众提供了信息,还通过观察、传播和记录事件形成全面而客观的报道,为事件的理解和回顾提供了重要历史素材。
(二)从消息的简单发布者到社会的监督者与文化的连接者
地方媒体对于国际突发事件的报道不再局限于简短的消息发布,报道内容也不再限于简单陈述事实。相反,随着受众信息需求的增加以及地方媒体自身发展的需要,地方媒体已逐渐从消息的简单发布者转变为社会的监督者与文化的连接者。
首先,地方媒体通过报道国际突发事件,揭示和跟踪相关的社会问题。它们关注国际突发事件对中国公民、企业及当地社区的影响,并通过新闻报道推动社会对事件的关注和反思。地方媒体的社会监督作用有助于引起公众的关注和参与,促进社会的正义与发展。在土叙地震报道中,中国地方媒体对中国公民伤亡及生存情况、土耳其镇区建筑倒塌情况等多方面进行了报道,引发了受众在评论区对于我国地震预测、房屋抗震情况等问题的讨论,促使社会及政府对相关问题进行重视。在此过程中,地方媒体发挥了广泛性、便捷性、互动性的优势,起到了社会监督作用。
其次,地方媒体还开始扮演文化的连接者角色。通过报道国际突发事件,地方媒体将全球事件与本地社区联系起来,为受众提供关于事件的背景信息、深度解读和分析。例如,山东广播电视台旗下的闪电新闻发布的【#青岛23名志愿者带5吨物资赴土耳其#】、湖北日报传媒集团主办的极目新闻发布的【#127名蓝天勇士在英雄之城集结,蓝天救援队第一梯队奔赴土耳其救灾#】,通过报道与事件相关的本地人的故事和经验,地方媒体建立媒体所在地与事件发生地之间的联系,加强了受众对境外事务的认知和全球意识,缩小了国家间在文化上的距离,让受众更深入地了解国际事件的全球化影响和意义,促进了跨文化的交流与理解。
(三)从国际传播的边缘试探者到核心探索者
中国地方媒体扮演的角色正在从国际传播的边缘试探者转向核心探索者。在本文研究对象的报道所涉及的216处内容来源中,有140处来自地方媒体自身,可见地方媒体通过其官方微博平台积极参与国际事件的报道,成为信息传递的重要方式之一。
以前,地方媒体在国际突发事件报道中往往只是简单地转述中央媒体或国际媒体的报道。然而,随着媒体环境的变化和地方媒体自身实力的提升,地方媒体开始积极参与国际事件的报道。据“知微事见”统计,与2018年“9·28印尼地震”相比,在土叙地震报道中,中央媒体的参与度下降了56.5个百分点(在148家重要媒体中的内容占比由69.0%下降至12.5%),地方媒体的参与度则明显提高,且最早报道土叙地震消息的5家媒体均为地方媒体。
这一转变使得地方媒体能够更广泛地传递国际突发事件的发展动态和各种观点,为公众提供更全面和多元的信息。在土叙地震的报道中,中国地方媒体一方面通过社交媒体特别是直播平台与受众进行实时互动,增强了与受众之间的联系;另一方面积极地与国际媒体合作,共同探索事件的复杂性和多面性,从而更好地满足受众对全球事件的需求。
此外,地方媒体还通过自己的报道和观点,塑造了自己在国际传播中的独特地位。它们不仅是国际新闻的中转站,还独立思考并呈现事件不同的角度和看法。地方媒体发出的独立声音有助于增强国际传播的多样性,使公众能够接触到不同来源的信息和观点。通过这种方式,地方媒体正在成为国际传播中的核心探索者,为公众提供更全面、深入和多元化的报道,以及维持国际新闻的多样性和平衡性。
(四)从单一视角提供者到多元视角叙述者
地方媒体的角色转型还体现在提供更多元视角的报道方面。以前,地方媒体往往提供单一视角的报道,主要关注本地或地区性的事件,缺乏对国际事件的多元视角。然而,随着国际传播重要性的增强,地方媒体正逐渐转变为多元视角叙述者。这种转变涉及地方媒体采用不同的视角,包括地方视角、公众视角以及其他在中央媒体报道中被忽视的视角。
从以事实为主转变为以故事为主是其中的一个重要方面。地方媒体在报道中越来越注重采用故事叙事的技巧,以引起公众的关注和共鸣。例如,新京报在2月10日发布的题为【#土耳其救灾生命探测时全员静默蹲下救援队:在探听幸存者声音#】的文字+视频报道中,描述了土耳其马拉蒂亚地震灾区的情景:在救援人员的指引下,所有人员和过往车辆都静默下来,按照救援人员的指挥,人们蹲下来,现场只能听到鸟儿的鸣叫声。蓝天救援队的队员朱宇飞介绍了生命探测的原理,类比医生使用的听诊器,救援人员在救援现场使用高灵敏度仪器探听幸存者微弱的声音。报道中强调了如果周围有人员走动或汽车驶过,会对仪器造成干扰。该报道采用了情感化、故事化的叙事方式,通过生动的场景描绘和个人经历的分享,让受众更深入地了解土耳其救灾事件的背后故事。
通过报道不同群体的生活经历反映社会多元性和多样性,地方媒体能够更好地反映国际事件的复杂性和多层次。这有助于提供更有深度和情感共鸣的报道,帮助公众更全面地理解事件。
(五)地方媒体角色转型的动力
随着社会的不断发展和应急管理需求的不断增加,新闻媒体在处理突发事件报道中的角色逐渐发生变化,强调积极主动、及时报道,以实现更加有效的信息传达。(1)中国地方媒体在国际突发事件报道中的角色转型受到多种因素的推动,包括内在动力和外在动力。其中,内在动力因素包括以下几个方面。
首先是对提升自身影响力的考量。地方媒体通过提供深入的解读和独特的视角来提高其在媒体市场中的影响力和竞争力,从而吸引更多的受众和观众。以土叙地震为例,地方媒体以独特的角度报道地震救援中的中国技术,如【#点亮希望!中国造照明无人机点亮救援现场#】,其视频播放量仅一条就达到了600万+。这种独特性吸引了更广泛的受众群体。
其次是注重满足受众的多层次需求。地方媒体认识到受众对信息的需求是多层次和复杂的,他们渴望获得关于国际突发事件的更全面、深入的报道。在土叙地震报道中,地方媒体不仅关注地震的基本信息和人员伤亡情况,还涉及灾难教育、灾难管理、灾难援助以及故事报道等多个主题。通过提供丰富多样的内容,满足受众对不同层次和类型信息的需求。
此外,地方媒体也考虑到了自身发展的需求。为了实现可持续发展,地方媒体需要提升自身的资源、技术和人才水平。通过参与国际突发事件的报道,地方媒体能够在“实战练兵”中提高自身的专业能力、组织能力,同时获得更广阔的发展空间。以百姓关注发布的【#土耳其地震记者手记#】系列报道为例,与传统的突发事件描述性报道相比,记者在这个系列报道中有更大的创新空间,这有助于提高他们的专业素养和国际传播水平。
在外在动力方面,地方媒体的角色转型受到以下因素的影响。
首先,媒介传播技术的发展。互联网和社交媒体的快速发展彻底改变了信息传播的方式和加快了信息传播的速度,尤其是随着4G、5G等技术的广泛应用,在线直播等形式使地方媒体有机会从传统的信息传播者转变为信息解释者和事件分析者。在土叙地震报道中,百姓关注采用慢直播的方式实时传递土耳其阿德亚曼的救援情况,并以“云守护”的方式呈现。借助新型传播技术,地方媒体以更及时、全面的方式报道国际突发事件,并通过社交媒体平台积极与受众互动和获取反馈。
其次,媒体环境的变化。媒体监管政策的调整和市场竞争的加剧等因素对地方媒体扮演的角色和实施的行为产生影响。在这样的环境变化中,地方媒体需要适应新的规则和竞争,通过转变角色来保持其地位和影响力。它们在国际突发事件报道实践中积极寻求更丰富的主题和更多样化的报道形式,逐步从国际传播的边缘试探者转变为核心探索者。
最后,全球化趋势也在塑造地方媒体所扮演的角色。全球化使国际事件对地方的影响变得更加直接和显著。中国坚持国际主义和人道主义精神,积极参与人道主义援助,这在土叙地震的灾难救援报道中得到了有力的证明。地方媒体认识到国际事件与本地之间的联系和对本地的影响,因此更加关注并深入报道国际突发事件,以满足公众对全球事件的需求。
综上所述,中国地方媒体在国际突发事件报道中的角色转型由多种内在动力因素及外在动力因素所推动,既包括提升自身影响力、注重满足受众的多层次需求以及自身发展的需求,也包括媒介传播技术的发展、媒体环境的变化和全球化趋势的影响。这些因素共同促使地方媒体更加积极、创新地参与国际突发事件的报道,为受众提供更高质量的新闻信息,以更好地满足公众对全球信息的需求。这些因素共同推动了地方媒体在国际突发事件报道中的角色转型,使其成为更具有全球视野和多元功能的新闻传播者。
五、结论与讨论:未来国际传播格局中的地方媒体角色演变
本文的研究揭示了中国地方媒体在国际突发事件报道中的角色演变,并得出以下主要研究结论。
首先,地方媒体扮演的角色发生了显著的变化。它们从过去的信息的传递者逐渐转变为国际突发事件的入场传播者,扮演了社会的监督者和文化的连接者的角色。地方媒体也从国际传播的边缘试探者发展为核心探索者,以及从单一视角提供者演变为多元视角叙述者。这种转变使地方媒体在报道国际突发事件时能够为受众提供更加多样化和丰富的视角、更全面的信息。
其次,新媒体技术的发展为地方媒体的角色转型提供了关键支持。在线直播等技术的应用使地方媒体能够迅速给国内受众传递灾情信息,从而从传统的信息传播者转变为信息解释者和分析者。地方媒体通过技术工具实现更及时、更全面的报道,同时积极利用社交媒体平台与受众互动和获取反馈,进一步提高了其参与度和影响力。
最后,地方媒体在报道国际突发事件时,既与中央媒体开展协同合作,又传播自身的原创性内容。通过迅速转载央视新闻、人民日报等中央媒体的相关内容,地方媒体能够抢占新闻报道的时效性。与此同时,地方媒体通过记者手记、地方救援队支援等原创性内容的报道,充分展现了地方特色和独立报道能力。这种多样性的内容不仅增强了国际传播的多样性,使公众能够接触不同来源的信息和观点,同时促使地方媒体在国际传播中扮演核心探索者的角色。
总之,中国地方媒体在国际突发事件报道中的角色已经经历了显著的演变,这一演变受到了新媒体技术的推动和地方媒体自身努力的驱动。地方媒体的角色转型不仅丰富了国际传播的内容和视角,也提高了它们在国际舞台上的影响力和地位。这一研究对于深入理解地方媒体在国际传播格局中的角色演变以及其对社会和文化的影响具有重要的启示价值。
通过深入分析可以发现,中国地方媒体在国际突发事件报道中的角色正在经历深刻的变革。随着媒体深度融合趋势的出现,地方媒体的地域身份逐渐打破了地理边界,地方媒体通过“四全媒体”建设积极融入全球传播的大格局,重新定位了其在国际传播格局中所扮演的角色。在面对这一传播机遇时,一些地方媒体积极进行角色的重新定位和行动方式的调整,以更好地满足新媒体时代对国际传播的需求。
从历史的角度来看,我国地方媒体在新媒体时代参与国际传播方面存在较大的能力差距。多数地方媒体由于缺乏开展海外报道所需的实力,通常跟随国家级媒体,提供第二手、第三手资讯,不具备现场报道的能力,因此在我国传媒体系中扮演“补充者”的角色。然而,近年来的国际突发事件报道,尤其是2023年初的土叙震报道,集中考验了媒体的国际传播能力。通过观察和分析可以得知,我国众多地方媒体正在积极探索,积累参与国际热点新闻“空降”报道的经验,其角色转型的条件已经成熟。在国际传播领域,“地方媒体”这一角色正经历重新定位的过程,而面对这一传播机遇,地方媒体也有必要积极主动地调整其角色和行动方式。
实践启示方面,本研究指出地方媒体仍面临一些挑战和问题。一方面,在全球化趋势下,新闻在地性的缺失成为一个普遍问题。新闻报道过于集中在全球或国家级别的信息,而忽视了地方级别的信息,导致公众对本地重要信息缺乏理解和关注。另一方面,地方媒体报道全球新闻的冲动可能是出于寻求增强影响力、夯实受众基础的战略考量。基于此,地方媒体需要更多资源和培训来提升全球报道能力,其中跨文化交流的能力和全球视野是必要的,以更好地理解和解释域外事件,并准确传达给受众。此外,地方媒体需要深入研究本土受众对域外事件的需求和反应,了解受众对全球事件的关注点、兴趣和价值观,以提供更精准和有针对性的报道。在角色演进过程中,地方媒体需要平衡全球视野和地方视野的关系,以确保地方媒体能够兼顾全球和本地新闻报道,满足公众的需求,同时应注重解决新闻在地性缺失的问题。
由于本研究所采用的单一国际突发事件报道样本的限制以及论文作者学术视野的局限性,数据来源的代表性和丰富度仍需增强与提高。此外,也缺少对更多报道参与者的深度访谈和理论提炼。未来的研究可进一步探索地方媒体在各类国际突发事件报道中的角色转型,并提出相应的策略和建议,以促进地方媒体积极参与全球新闻传播。同时,需深入研究本土受众对域外事件报道的需求和反应,为地方媒体提供更精准、有针对性的国际报道策略,以更好地理解地方媒体在国际突发事件报道中的角色转型,并为推动中国地方媒体积极参与全球新闻传播做出贡献。
备注:全文引用及参考文献从略
本文系教育部人文社会科学基金项目“改革开放40年来省委书记治省口号的动员机制、效能和优化路径研究”(项目编号:19YJC810016)的阶段性成果。
引用参考
周呈思,吴云赫.中国地方媒体在国际突发事件报道中的角色转型——以土叙地震报道为例[J].传播创新研究,2023,(02):99-118+173.
作者简介
周呈思,武汉大学媒体发展研究中心研究员、武汉大学新闻与传播学院副教授,研究领域为政治传播、新闻生产;
吴云赫,武汉大学新闻与传播学院硕士研究生,研究领域为国际传播。

