
《传播创新研究》是由武汉大学媒体发展研究中心(教育部人文社会科学重点研究基地)主办的学术集刊,以中国传播问题为出发点,“在场”地感知中国传播的难点、疑点与热点,创新重建交流与社会连接的传播行动,发掘比较视角下的传播智慧,进而激活传播创新的实践与理论发展,纾解人类交流的困境与无奈。本辑由健康传播、乡村传播、传播与社会、国际传播、智能传播五个部分组成,从不同角度分析了传播创新研究现状。
本次推送《因素养而异?虚假健康信息对育龄女性生育健康行为的影响及机制探析》,作者:张连珊、陈梦。



因素养而异?虚假健康信息对育龄女性生育健康行为的影响及机制探析
张连珊 陈 梦
摘要:在中国人口老龄化加剧与生育水平持续走低的社会背景下,育龄女性的生育健康问题日益凸显。随着各大媒体平台上海量用户生产内容的涌动,大量虚假健康信息对人们的健康理念和防护行为带来了极大的挑战。基于O-S-O-R理论框架,本文聚焦生育健康虚假信息接触,探析其对中国育龄女性生育健康行为的影响及其传播机制。通过在线调查问卷,本文共获取1000名来自农村和城镇地区育龄女性的回答。结果显示,错误认知和事实核查在虚假信息接触与生育健康行为之间发挥相异的作用,而数字健康素养起到调节作用。具体而言,虚假信息接触对生育健康行为的负面影响在数字健康素养较低的育龄女性中更为凸显。此外,相较于数字健康素养较高的育龄女性,数字健康素养较低的育龄女性在接触生育健康虚假信息时,更倾向于进行事实核查。本文的研究结论有助于理解虚假信息环境下生育健康行为的形成机制,并可为政府和相关部门在治理虚假信息和倡导生育健康政策时提出有针对性的建议,以期提升育龄女性的生育健康水平。
关键词:虚假信息 生育健康 事实核查 错误认知 数字健康素养
一 引言
随着社会经济的不断发展和中国人口结构的复杂变化,我国育龄女性的生育健康问题日益凸显。党的二十大报告将“建立生育支持政策体系”提升至“优化人口发展策略”的关键地位。促进人口均衡和社会经济的可持续发展不仅需要提高我国高龄妇女的生育意愿,还需要高度重视中国育龄女性的生育健康( reproductive health)。生育健康这一概念在1988年由世界卫生组织首次提出,1994年联合国国际人口与发展大会(ICPD)通过的《行动纲领》确立了生育健康的正式定义:“生育健康是指生育系统及其功能和过程所涉一切事宜上身体、精神和社会等方面的健康状态,而不仅仅是没有疾病或不虚弱。因此,生育健康表示人们能够有满意而且安全的性生活,有生育能力,可以自由决定是否和何时生育及生育多少。”可见,生育健康是一个将人口及健康问题放在人类社会可持续发展的框架内考量、涉及人类生殖和生育全生命周期的概念,不仅指没有生殖系统疾病(如生殖道感染、妇科疾病),还包括性健康、安全孕产和生育权利等方面。
近年来,政府和相关部门采取一系列措施改善我国育龄妇女的生育健康状况,但当前仍存在出生缺陷发生率高、性传播疾病和妇科常见病患病率高、非意愿妊娠等问题;生殖系统疾病如卵巢功能障碍、不孕不育等也对育龄妇女的生育健康造成一定威胁。此外,随着“全面二孩”和“三孩”政策的推行,高龄孕妇的数量逐渐增加,我国育龄女性在生育健康方面面临的诸多挑战和困境日益凸显。在当前从治病转向“防慢病,治未病”的趋势下,提升我国育龄女性的生育健康素养,增强女性群体的预防意识,进而促进其全生命周期的生育健康防护行为至关重要。
本文旨在探讨育龄女性生育健康虚假信息接触所带来的一系列观念和行为后果,以及公众数字健康素养在其中所扮演的角色。国内外既有关于虚假信息的研究大多聚焦新冠疫情及其衍生的“信息疫情”(infodemic),并多从虚假信息的内容特征、传播信源、辟谣信息特征和传播扩散机制等方面探索其传播效果。这些研究为理解广义虚假信息的传播与扩散提供了丰富的视角。需要指出的是,生育健康虚假信息,诸如“只要没有性接触行为,就不会感染性传播疾病”,“在月经周期安全期内,不使用避孕套也不会怀孕”等常常不绝于耳,且对个体的健康认知和行为决策有着显著的危害。然而,学界鲜少关注生育健康视阈下的虚假信息传播,对个体接触生育健康虚假信息后的反应缺乏深入探讨,进一步考察生育健康虚假信息通过何种机制、何以影响育龄女性生育健康行为的实证研究几乎没有。此外,公共卫生学界对女性生育健康话题的探究多局限于调查我国女性生育/生殖健康现状和公共卫生政策的实践,缺少从(虚假)信息传播视角探析女性生育健康行为的关键动因。因此,聚焦生育健康虚假信息接触,探析其对育龄女性生育防护行为的后效影响及其机制具有重要的研究价值和现实意义。研究结论可为生育健康虚假信息如何影响女性生育健康行为提供实证参考和理论依据。在实践层面,本文的结论可为政府和相关部门在治理虚假信息和倡导生育健康政策时提出有针对性的建议,以期提升育龄女性的生育健康水平。
二 文献综述与研究假设
(一)研究背景与理论框架
随着移动互联网的普及和智能设备性能的提升,各类社交网络平台飞速发展,为信息快速传播提供了便利。然而,这种开放性和互动性也为虚假信息的传播创造了有利条件。国内外学者均对虚假信息的内涵做了界定,认为不考虑传播者的意图,凡存在不准确内容的信息皆为虚假信息,其存在的形式多种多样,包括阴谋论( Conspiracy theory)、标题党(Clickbait)、伪科学(Pseudoscience),以及假新闻(Fakenews)等。一项基于2006~2017年12.6万则Twitter发文的大数据研究显示,虚假消息在社交媒体的传播速度是真实新闻的6倍,且更容易被转发,也更容易引起恐慌和负面情绪。
中央网信办将虚假信息分为政治、社会、文化、健康、食品、科学虚假信息六大类,其中关于健康的虚假信息因与个人利益息息相关,长期居于各种虚假信息数量首位。海量的虚假健康信息的传播速度快、波及范围广,在个人、社会、国家层面都会导致严重的后果。首先,其所带来的恐慌不安情绪、污名甚至阴谋认知等一系列问题不仅混淆视听,让公众误听误信,走进健康养生误区,甚至会延误最佳的疾病救治时机或导致做出错误的医疗决策。其次,虚假信息常因夸张的词语和负面的情绪,在社交媒体等渠道迅速传播,引发社会秩序混乱。例如,一项研究表明,在公共危机情境下,虚假信息易引发不信任和社会分裂,削弱人们对权威信息和专业意见的信心。最后,大规模虚假健康信息的传播可能影响国家公共政策的制定和卫生管理工作,导致采取不必要的干预措施等,造成资源浪费。有学者表示,虚假信息还可能被用作信息战的工具,影响国家形象、国际合作和国内外政治关系。综上所述,虚假健康信息已成为不容忽视的问题,应得到足够的重视。
本文聚焦互联网上广泛流传的生育健康虚假信息,探究育龄女性虚假信息接触及其与生育健康行为之间的关联。根据Orientation1-Stimuli-Orientation2-Response(O-S-O-R)理论框架,个体的内在特征(如人口学变量、媒介接触背景等)(Orientation1,也称作pre-orientation)影响其对媒介内容刺激物的接触(Stimuli),从而引发受众的信息处理策略或反应(Orientation2,也称作post-orientation或outcome orientation ), 最终产生非传播性的行为反应(Response)。值得关注的是,第二个“O”指的是受众从信息接触(S)到随后的行为响应(R)期间可能发生的情况 [“what is likely to happen between the reception of message and the subsequent response( R) ” ] 。既有文献表明,频繁接触虚假健康信息会导致人们形成错误的健康认知(misperception),但与此同时,虚假信息接触会促使人们主动进行事实核查(factchecking)。鉴于上述两种可能被并行激发的信息处理反应(post-orientations),本文将错误认知和事实核查同时纳入考量,探析其在虚假信息接触(S)和生育行为健康(R)之间的中介作用。与前人的研究方法一致,本文将代表个体内在特征的第一个“O”作为控制变量并纳入模型进行考量。与此同时,考虑到数字健康素养在个体处理虚假健康信息中的潜在影响,本文试图探究上述中介作用是否会因个体数字健康素养的不同而有所差异。
(二)虚假信息接触与错误认知
长期以来,传播学研究致力于考察媒介信息接触是否及如何影响受众的观念、认知、态度和行为。其中,涵养理论( Cultivation Theory) 认为长期暴露于电视媒体的个体会逐渐形成媒体呈现的社会观念。电视中的内容,特别是媒体中反复出现的特定主题、价值观和社会态度,会在观众心中培育相应的认知和观念。而类似的主张也在健康、科学等领域得到证实。例如,Hornik提出,高强度的信息接触是推广健康行为宣导活动成功的关键。研究者提出三种主要机制解释高强度的信息接触何以影响个体的观念和认知。首先,反复接触信息通常能够产生更加持久且深刻的记忆效果,从而逐渐改变个体的认知及行为决策。其次,反复接触信息可引发“暗示效应”(primingeffect),即之前受某信息刺激的影响而使之后对同一类型的信息刺激的知觉和信息加工变得更加容易的心理反应机制。这一心理反应机制意味着,当个体做出健康行为的决策时,会更加倾向于关注之前多次接触过的信息,并将其视为决策的重要依据。这种暗示效应可能是由于反复接触造成对信息的熟悉感,进而影响个体对信息的信任程度和决策行为。最后,高频次的信息接触可能在个体之间产生一种隐性的社会规范。研究指出,人们在长期接触特定信息模式后,往往会将其内化为一种社会行为标准。因此,在健康传播领域,反复的信息接触可以在一定程度上影响个体的健康认知和行为决策。
那么,同理,虚假的健康信息接触是否会导致个体持有错误的认知?错误认知(misperception)指有误差或偏见的观念。虚假信息接触对公众认知的误导作用在一次历时三个月的问卷调查研究中得到证实,Tan等人问卷调查了被试三个月内接触多个主题的癌症虚假信息的强度,研究发现,接触癌症虚假信息对错误认知有直接影响,但三个月后的滞后因果效应有所减弱。基于以上理论推断及先前研究结果,本文提出下述假设。
H1:生育健康虚假信息接触与错误认知呈正相关关系。
(三)虚假信息接触与事实核查
随着虚假信息大量出现和广泛传播,事实核查平台作为重要的应对措施如雨后春笋般涌现。事实核查旨在通过系统性的调查、验证和分析,确认特定主题、事件或声明的真实性,以为公众和决策者提供可靠的信息基础。事实核查通常依赖可靠的来源、专业知识和事实依据,以辨识真实信息和虚假信息之间的差异。这一实践在新闻界、政府和学术研究领域都得到广泛的应用,有助于维护信息的准确性、公正性和透明度,促进人们在理解和评价周围的信息环境时更有判断力。
全球各地建立了事实核查平台来帮助公众识别虚假信息。例如,中国政府的网络安全和信息化部门经常发布关于网络谣言和虚假信息的核查结果,以维护网络信息的真实性和稳定性。同时,我国涌现出大量事实核查平台,例如,中央网信办成立了中国互联网联合辟谣平台(www.piyao.org.cn),《人民日报》官方微信公众号设有辟谣栏目,媒体机构如新浪和腾讯均建立了自己的辟谣平台。欧美国家也设立了诸如Snopes、PolitiFact、FackCheck.org等多个事实核查平台。一项基于英国、阿根廷、尼日利亚及南非四国数据的研究表明,事实核查平台可有效缓解错误观念的形成,并可作为抵制虚假信息的有力武器。
本文认为虚假信息接触也可引发信息核查行为。有研究表示,当前越来越多的公众意识到虚假信息的存在。但人们接触到虚假健康信息时,会出于多种原因对信息进行核查。首先,当他们感到信息可能含糊或错误时,出于对自身健康、安全负责,可能会触发对信息的核实行为,以确保不会出现被误导或误判的情况。其次,公众或许出于对社会责任感的考虑,对所接触的信息进行核查以对他人负责。最后,有研究表示,公众经常进行事实核查的主要动机之一是维持自己的名誉及面子。因此,当公众接触到生育健康虚假信息时,为了避免受到他人的怀疑和批评,在传播扩散之前会先进行事实核查以确保自己不会因为传播虚假信息而受到责难。综上所述,我们有理由提出,生育健康虚假信息接触会激发人们的事实核查行为,因此,本文提出下述假设。
H2:生育健康虚假信息接触与事实核查呈正相关关系。
(四)虚假信息接触及生育健康行为
先前研究表明,虚假信息接触所带来的错误认知会进而转化为不当的行为决策。早前一项实验发现,即使短时间(5分钟以内)接触虚假信息也会暗中导致无意识的行为改变。同时,健康领域的研究发现虚假信息接触会带来一系列健康行为问题。例如,接触有关COVID-19的虚假信息会导致人们产生恐慌购物和囤积行为、采取错误防治措施、忽视正确的个人卫生建议 , 以及产生风险行为。 基于先前的研究结果 , 本文认为 , 在促进生育 健康的背景下 , 虚假信息接触会淡化个体的风险认知或形成错误的社会规 范感知 , 进而减少相关健康防护行为 。 同时 ,错误认知和事实核查均在虚 假信息接触和生育健康行为之间发挥中介效应 。具体而言 , 生育健康虚假 信息接触会导致错误认知 , 进而减少生育健康行为 ; 而另一路径呈负向中 介效应 , 即生育健康虚假信息接触会引发事实核查行为 , 而事实核查后所进行的澄清和纠正会促进个体采取生育健康行为。因此,本文提出下述假设 。
H3 :生育健康虚假信息接触与生育健康行为呈负相关关系。
H4 :错误认知在生育健康虚假信息接触和生育健康行为之间发挥中介 效应。
H5 :事实核查在生育健康虚假信息接触和生育健康行为之间发挥中介 效应。
( 五) 数字健康素养的调节作用
数字健康素养是指从数字来源获取 、处理和理解健康信息 ,从而做出适 当健康决策的能力。 相较拥有较低数字健康素养的群体 ,数字健康素养较高 的人群在辨别或分析在线健康信息的质量及其来源上展示出更为强大的能 力 。文献表明 ,数字健康素养与个体健康行为息息相关 , 良好的数字健康素 养对于个体提高健康知识水平 、产生健康行为及整体健康状况向好有着显著 的促进作用。
在虚假信息语境下 ,有研究表明 ,数字健康素养低的个体因较低的信息 处理能力 ,从多个信息来源核实虚假信息更加困难 ,更容易相信虚假信息,进而易被误导产生不良的危害健康的行为。然而,Kim和Tandoc的研究发现,有关COVID-19的虚假信息接触与错误认知之间的关联并未一致地因个体的数字健康素养差异而有所不同。尽管他们的研究显示,有关COVID-19的虚假信息接触对减少社交隔离这一防护行为的负面影响在数字健康素养较低的人群中更为显著,但虚假信息接触对于诱导人们产生不正确的防护行为(如食用大蒜等)的显著影响并未因数字健康素养而异。基于上述研究,本文提出,在以上所提出的假设关系中,个体的数字健康素养具有调节作用。然而,鉴于既有研究对数字健康素养在虚假健康信息接触与其后续认知的相关关系中发挥怎样的作用还未取得一致的结论,本文提出以下问题。
RQ:数字健康素养是否及如何调节(a)生育健康虚假信息接触与错误认知、(b)生育健康虚假信息接触与生育健康行为、(c)生育健康虚假信息接触与事实核查之间的相关性?
综上所述,本文的研究假设可整合为如图1所示的研究模型。

三 研究方法
(一)数据收集与样本选取
为验证上述假设,本文采用问卷调查法,针对我国育龄女性展开调研。世界卫生组织规定15~49岁妇女为生育期妇女,结合伦理考量以及我国法定的结婚年龄(女性年龄在20周岁及以上),本文选取年龄为20~49岁的中国女性为研究对象。为了更好地代表广大中国育龄女性,本文采用配额抽样法,即根据数据收集时较近时间公布的人口普查数据,对中国育龄女性的年龄、受教育程度和常住地(城市与农村)进行配额抽样。
笔者于2022年8月依托“问卷网”(https://www.wenjuan.com/)专业问卷调研平台的样本服务收集数据。问卷调查采取匿名方式,参与者被允许随时中断或退出问卷调查。问卷调查开始前获得了每位参与者的知情同意,随后对参与者性别、年龄、地区、受教育程度设置了筛选题,确保参与调研的对象符合各配额要求。之后,参与者被问询关于生育健康方面的问题以及其生育健康行为。最后,参与者被要求回答生育健康方面的既往病史、总体健康状况、家庭收入情况等人口统计学方面的问题。在剔除无效问卷后,最终有1000名符合配额要求的育龄妇女完成了问卷调查。
(二)样本特征
通过严格的配额抽样,结果显示,参与者的人口统计学特征分布与2021年全国人口普查数据所公布的年龄分布、城乡分布和受教育程度分布完全一致(见表1)。在收入方面,家庭年收入(税前)在80000元以下的占比为16%,48.5%的参与者的家庭年收入(税前)为80000~189999元,17.7%的参与者的家庭年收入(税前)为190000~249999元,17.8%的参与者的家庭年收入(税前)在250000元及以上。平均而言,参与者自评健康程度“较健康”(1=非常差,7=非常健康),46%的参与者表示曾被诊断过生殖系统疾病(如妇科炎症、妇科肿瘤、不孕不育等)。

(三)变量测量
1.生育健康虚假信息接触
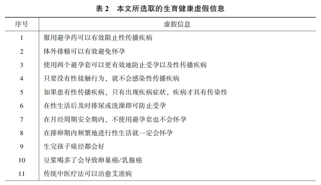
根据既有文献整理并结合中文媒体平台上广为流传的生育健康虚假信息,本文选取14条生育健康虚假信息,涵盖既有研究归纳的最常提及的生育健康主题(如避孕措施、性传播疾病等),具体内容见表2。针对生育健康虚假信息接触的测量,受试者被询问在过去一年中看到或听说过每条文本的频率,并使用李克特7点量表测量(1=从未,7=非常频繁)。对14条虚假信息对应得分取均值(M=3.88,SD=1.04),形成最终的生育健康虚假信息接触信度(α=0.90)。


2.生育健康错误认知
借鉴以往文献对错误认知的测量,生育健康错误认知这一变量通过询问受访者在多大程度上认同上述每条文本的真实性来测量(1=完全不同意,7=完全同意)。最终测量的生育健康认知为测量14条虚假信息得分的均值(M=4.36,SD=0.93),呈现了良好的信度(α=0.90)。
3.事实核查
借鉴新冠疫情研究对事实核查的测量,受访者被询问通过以下途径对接触到的生育健康信息进行事实核查的频率(1=从不,7=非常频繁),包括:在搜索引擎上搜寻核实(如利用百度等搜索引擎搜寻核实);查阅/浏览政府或卫生医疗机构的官方网站;在社交媒体平台(如微博、微信、知乎等)上查阅/核实信息;访问专门的事实核查或其他辟谣网站(如“澎湃明查”“腾讯较真”等);询问家人、朋友、同事等。事实核查的五道题的信度达到要求(α=0.67,M=3.45,SD=0.97)。
4.数字健康素养
根据既往研究对数字健康素养的测量,本文通过四道题询问受访者在互联网平台获取健康信息方面的素养,采用李克特7点量表测量(1=非常不同意,7=非常同意),包括:我知道如何在网上找到有用的健康资源和信息;我知道如何使用我在网络上寻找到的健康医疗类信息来帮助自己;我有信心使用在网上找到的信息来做出与我的健康有关的决定;有时候,我觉得很难从网上那些低质量的健康资讯中分辨出高质量有用的健康资讯(反向编码)。数字健康素养的四道题的信度达到标准(α=0.71,M=5.00,SD=0.87)。
5.生育健康行为
根据既有文献,本文共选取10道题考察受访者未来在多大程度上打算采取生育健康行为(1=非常不同意,7=非常同意),包括:①如果我要采取避孕措施(例如,使用避孕药、使用节育装置、进行节育手术等),我会向专业人士咨询哪种措施符合我的生育计划,以及避孕措施相应的风险;②如果我打算怀孕,我会进行孕前体检;③如果我要备孕,我会计划性地摄入营养均衡的食物(如满足日常维生素与矿物质需求、富含叶酸的食物),保证身体营养充足;④我会按计划接种预防性传播疾病的疫苗(如HPV疫苗等),提高自身免疫力;⑤如果我要备孕,我会保持个人健康,避免不良生活习惯(例如,吸烟、饮酒、擅自用药)与接触有害因素(例如,X射线等);⑥我打算定期进行妇科检查以保持生殖生育健康(例如,妇科B超等);⑦如果发生性行为,我会确保使用避孕套预防性传播疾病;⑧如果我的月经出现异常(例如,一个月内出现多次月经或多个月只出现一次月经,经期出血量异常多或异常少、闭经等),我会去看专科医生以咨询病因;⑨如果我的生殖器出现异常症状,我会将其告知我的性伴侣,避免与其性接触;⑩如果我患有性传播疾病,我会要求我的性伴侣进行检测,并且在致病菌消失之前不会与其发生性行为。生育健康行为10道题的信度良好(α=0.84,M=5.63,SD=0.69)。
6.控制变量
在既有O-S-O-R研究中,人口统计学变量常作为控制变量被归为影响媒介接触的个体内在特征,即第一个“O”。因此,本文测量了一系列控制变量并将其作为媒介接触前的个体倾向性(Orientation1)纳入模型,包括年龄、受教育程度、家庭年收入水平、婚姻状况、常住地(1=农村,0=城镇)、总体健康状况(1=很差,7=很健康;M=5.22,SD=1.05)以及生殖系统疾病史(1=有,0=无)。
四 研究结果
(一)虚假信息接触与错误认知和事实核查显著相关
为了验证研究假设,我们采用SPSS中的PROCESS插件(Model8)以检验虚假信息接触对生育健康行为的有调节的间接效应。所有测量变量的描述统计结果和各变量相关系数见表3。
H1关于虚假信息接触与错误认知之间的正向关系。PROCESS(Model8)结果所示,生育健康虚假信息接触对生育健康错误认知有显著正向影响(β=0.70,p<0.001)(见图2),从而支持H1。此外,受教育程度对生育健康错误认知有显著负向影响(β=-0.19,p<0.001)。
H2关于虚假信息接触与事实核查之间的正向关系。PROCESS(Model8)结果显示,生育健康虚假信息接触程度正向预测事实核查频率(β=0.49,p<0.01)。因此,H2得到支持。在控制变量中,受教育程度负向预测事实核查频率(β=-0.07,p<0.05),家庭年收入水平正向预测事实核查频率(β=0.08,p<0.001)。



(二)虚假信息接触和生育健康行为之间的有调节的直接效应分析
H3关于生育健康虚假信息接触和生育健康行为之间的直接效应。如图2所示,虚假信息接触对生育健康行为呈现显著负向影响(β=-0.22,p<0.05),因此支持H3。此外,结果显示,数字健康素养在生育健康虚假信息接触与生育健康行为之间发挥显著调节作用(β=0.06,p<0.01)。在数字健康素养取三个不同水平分值的情况下,调节效应仅在数字健康素养较低时显著,即虚假健康信息接触负向影响生育健康行为:CI=[-0.143,-0.033](数字健康素养在4.13水平)。然而,在数字健康素养较高时,虚假健康信息接触对生育健康行为没有显著影响:CI=[-0.074,0.002](数字健康素养在5.00水平);CI=[-0.030,0.061](数字健康素养在5.87水平)。为进一步呈现数字健康素养如何调节虚假信息接触与生育健康行为之间的负向关系,本文借助调节作用图加以阐释。如图3所示,当育龄女性数字健康素养较低时,生育健康虚假信息接触显著负向预测生育健康行为。然而,这一负向关系在育龄女性数字健康素养较高时并不显著。以上分析回应了本文的研究问题RQ(b),即数字健康素养在虚假信息接触与生育健康行为之间的直接效应中发挥显著的调节作用。
(三)错误认知的有调节的中介效应分析
H4假设错误认知在虚假信息接触和生育健康行为之间发挥中介效应。如图2所示,错误认知对生育健康行为呈现显著负向影响(β=-0.24,p<0.001)。同时,错误认知作为中介变量,影响虚假信息接触对生育健康行为之间的负向关系。PROCESS(Model8)结果显示,在数字健康素养取三个不同水平分值的情况下,负向中介效应均显著:CI=[-0.179,-0.114](数字健康素养在4.13水平);CI=[-0.172,-0.112](数字健康素养在5.00水平);CI=[-0.170,-0.105](数字健康素养在5.87水平)(见表4)。因此,H4得到支持。然而,研究发现,虚假信息接触和数字健康素养之间的交互作用并未显著影响错误认知(β=-0.02),回应了本文的研究问题RQ(a),即数字健康素养并未在生育健康虚假信息接触与错误认知之间的中介效应中发挥显著的调节作用。


(四)事实核查的有调节的中介效应分析
H5假设事实核查在虚假信息接触和生育健康行为之间发挥中介效应。分析结果显示,事实核查频率显著正向影响生育健康行为(β=0.12,p<0.001)。PROCESS(Model 8)采用Boostrapping方法验证表明,事实核查作为中介变量,影响了虚假信息接触与生育健康行为之间的负向关系,从而支持H5。需要说明的是,由于事实核查间接效应的符号与虚假信息接触对生育健康行为之间的直接效应的符号相反,且PROCESS(Model 4)的结果显示虚假信息接触对生育健康行为的总效应c(0.0123)的绝对值小于直接效应c′(-0.0255)的绝对值,因此,事实核查的间接效应ab(0.0378)为遮掩效应(suppressing effects)。
同时,PROCESS(Model8)结果显示,数字健康素养在生育健康虚假信息接触与事实核查之间发挥显著调节作用(β=-0.07,p<0.01)。如表4所示,在调节变量数字健康素养取低、中、高三个不同水平分值的情况下,正向中介效应均显著:CI=[0.012,0.040](数字健康素养在4.13水平);CI=[0.009,0.029](数字健康素养在5.00水平);CI=[0.003,0.021](数字健康素养在5.87水平)。由图4可知,相较于数字健康素养较高的育龄女性,虚假健康信息接触对事实核查的显著正向关系在数字健康素养较低的育龄女性中更为明显。也就是说,在接触到生育健康虚假信息时,育龄女性的数字健康素养越低,越倾向于进行事实核查,尽管虚假信息接触与事实核查之间的正向关系在数字健康素养较高的育龄女性中也得以显现。以上分析回应了本文的研究问题RQ(c),即数字健康素养在虚假信息接触与事实核查的正向关系中发挥显著的调节作用。
结果显示,在一系列控制变量中,育龄女性的受教育程度(β=0.13,p<0.001)、总体健康状况(β=0.08,p<0.001)和生殖系统疾病史(β=0.17,p<0.001)显著正向预测了其生育健康行为。然而,低收入育龄女性(β=-0.06,p<0.001)和居住在农村地区的育龄女性(β=-0.12,p<0.05)显著负向预测了其生育健康行为。本文的研究模型解释了育龄女性中的58.4%的生育健康行为。
五 研究讨论与结论
本文以O-S-O-R模型为理论框架,采用问卷调查法对全国育龄女性样本进行实证分析,探讨生育健康虚假信息接触对育龄女性生育健康行为的影响。

同时,本文将事实核查和错误认知纳入模型,探析其对信息接触-行为反应(stimuli-response)这一直接效果的中介效应及其因个体数字健康素养而异的边界条件。
(一)虚假信息接触对生育健康行为的负面影响在数字健康素养较低的育龄女性中更为凸显
本文发现,频繁的虚假信息接触与育龄女性生育健康行为呈现显著负向影响,即育龄女性接触的生育健康虚假信息越多,其采取正确有效的生育健康行为的意向就越低。该研究结论与国外在疫苗接种、新冠病毒防护和癌症预防行为等健康传播语境下的研究结论相吻合,进一步证实了虚假信息接触对健康行为决策的不良影响。一方面,频繁的生育健康虚假信息接触可能会降低育龄女性对真实风险的警觉性,导致其因低估实际存在的风险而减少有效的防护行为。例如,本文选取的虚假信息“在性生活后及时排尿或洗澡即可防止受孕”及“服用避孕药可以有效阻止性传播疾病”等会导致个体忽视真实的健康风险,误导人们采取不当的防护措施,同时减少人们采取真正有效的避孕措施和预防性传播疾病的措施(如接种疫苗)。另一方面,既往研究发现虚假健康信息会加剧疾病污名化,强化人们的病耻感,致使其因担心被歧视或社会排斥而规避寻医问诊或采取其他健康防护行为。
更需警惕的是,研究发现,生育健康虚假信息接触对生育健康行为的负面影响在数字健康素养较低的育龄女性群体中更为凸显。数字健康素养反映了个体在数字化环境中获取、评估、理解和应用健康信息的能力。在信息洪流中,数字健康素养较低的个体可能因难以准确辨别虚假信息与真实信息,更易受到虚假信息的误导,导致其对生育健康行为产生不良影响。与此相反,良好的信息辨别能力和敏锐的批判思维能够帮助个体更好地审视信息中的瑕疵和不合逻辑之处,避免人们被失实内容误导,从而降低不当行为决策的风险。考虑到数字健康素养在虚假信息接触与生育健康行为决策中所扮演的重要角色,政府和相关主体应高度重视培养人们的数字健康素养,开展有效的科普活动,培养人们的批判性思维。尤其针对数字健康素养较低的育龄女性,需要加强其在当前数字环境中的理性思考和自我保护意识,积极引导公众从信息来源与内容的合理性、逻辑性、一致性等多个方面评估和判断所接触到的信息,使她们更好地理解和评估信息的可信度,正确识别和纠正虚假健康信息,从而做出科学合理的健康决策和防护行为。
(二)错误认知在虚假信息接触与生育健康行为之间的负向中介作用
除了上述虚假信息接触对生育健康行为产生的直接负面影响外,研究发现,错误认知显著负向影响这一直接效应。这说明由虚假信息接触引发的错误认知进一步削弱了育龄女性的生育健康行为。结合当前互联网平台上广为流传的生育健康虚假信息内容(如“避孕套不能防止艾滋病传染”“只要没有性接触行为,就不会感染性传播疾病”),生育健康虚假信息会促使人们误解有关健康风险、疾病传播途径和预防措施,进而使其基于错误的观念做出不正确的风险评估并采取不恰当的防护措施。这一结果与国外研究在自我确认偏差(confirmation bias) 和选择性接触( selective exposure)领域所呈现的心理机制相吻合。频繁地接触虚假健康信息会强化育龄女性对虚假信息所宣称内容的认同,循环反复引发选择性接触并形成自我确认偏差,进而导致她们减少采取基于科学事实而倡导的健康行为。这一研究发现也警示了虚假信息接触及其可能引发的自我确认偏差对促进我国育龄女性采取生育健康行为的潜在威胁。
值得关注的是,研究发现,上述中介效应并未因个体数字健康素养的差异而有所不同,这意味着,即便在数字健康素养较高的育龄女性中,频繁地接触虚假健康信息仍会促使她们形成错误的健康认知。这进一步凸显了虚假健康信息的危害及其对医疗体系信任建设和公共卫生政策实施的挑战和威胁。鉴于社交媒体上大量实时更新的用户生产内容(UGC),及时核实并验证视频、图片等多模态信息的重要性进一步凸显。政府、媒体和相关主体需要运用多种智能技术加强对实时信息的核实(如地理定位、反向图像搜索等),确保信息的真实性和准确性。
(三)事实核查在缓解虚假信息负面影响中的积极作用
尽管虚假信息接触和错误认知会对生育健康行为产生负面影响,但事实核查在本文中展现了显著的正向遮掩效应。这意味着,人们在接触虚假健康信息后,若选择进行事实核查纠错,而非直接相信虚假信息,那么虚假信息接触对生育健康行为的负面影响将在一定程度上有所抵消。既有文献表明,事实核查可以帮助个体辨别哪些信息是符合科学事实的,这有利于人们获取有科学依据的健康信息和专业观点,识别真实存在的健康威胁和纠正错误的认知,从而做出更为合理和符合自身情况的健康行为决策。
更为重要的是,本文发现,数字健康素养较低的育龄女性更倾向于进行频繁的事实核查。之所以出现这一结果,一方面可能是因为数字健康素养较低人群的信息感知能力不足。由于缺乏一定程度的健康知识和信息辨别能力,数字健康素养较低的人群在当前真假信息混杂的网络环境中对信息的真实性或误导性的不确定感和疑虑可能更强,因而会更加谨慎地处理所接触到的信息,进而更愿意主动核实信息或向专业人士请教以获得可靠的信息,确保自己免受虚假信息的不良影响。另一方面,数字健康素养较低的人群可能曾因相信虚假信息而遭受负面影响,因而更能意识到核实信息的重要性,以避免再次误信虚假信息。反之,文献表明,数字健康素养较高的人群在信息接触和处理的过程中可以自主识别和纠正错误内容,因此,相对于数字健康素养较低的人群,他们可能较少依赖其他信息来源以对接触到的信息进行事实核查。需要指出的是,鉴于数字健康素养这一变量的自我报告式测量,其在多大程度上可以准确客观地反映参与者的实际数字健康素养水平有待考证。自我主观报告和客观实际素养水平之间可能存在的偏差或在一定程度上影响上述数字健康素养调节作用的产生。
基于事实核查对消减虚假健康信息负面影响的积极作用,相关部门应该积极加强对各大媒体平台的事实核查。具体实施上,一方面,可以加强用户反馈和人工审核,借助专家、学者的声音对用户生产的内容进行及时验证和纠错。另一方面,鉴于社交媒体平台的技术革新,新闻机构和平台可考虑将人为劝导和智能算法相结合,运用“人工智能微调”(AInudge),促进事实核查进程自动化,协同抵制虚假信息,以防其泛滥。一项基于Reddit社交新闻媒体的田野实验发现,鼓励用户对潜在的假新闻进行事实核查会导致新闻聚合算法降低这些信息来源的可见度,进而显著减少虚假信息的传播,这证实了人类-算法行为( human-algorithm behavior) 这一纠错策略在事实核查方面的有效性。此外,相关平台应大力宣传推广权威的事实核查机构,增强事实核查的可及性,这对于需要求助专业人士来判断虚假信息的低数字健康素养人群尤为重要。
(四)研究结论
本文仍存在以下局限性,有待后续研究进一步探讨。首先,尽管我们的研究模型源于理论框架和经验证据,但由于横截面数据天然的局限性,关键变量之间的因果顺序还需后续实验或纵贯研究进一步确立。其次,为了避免出现回顾性分析的潜在问题,本文中的因变量为生育健康行为而非具体实际行为。未来研究可在本文得出的结论的基础上考察育龄女性实际采取的生育健康行为及其与虚假健康信息和错误认知的关联。最后,已有研究表明,风险感知、健康知识水平和社会文化因素等影响人们的生育健康行为。从虚假信息接触(stimuli)到远端健康行为结果(response)或存在其他关键的桥接路径,后续研究如能将此类变量纳入考量范围,相信会进一步丰富研究结论。
本文跳脱出“刺激-反应”(stimuli-response:S-R)这一直接效果理论,证实了由虚假信息接触可能引发的两个信息结果倾向(outcome orientations)。错误认知和事实核查的中介效应,这是对O-S-O-R理论框架在学理探讨和实践应用上的有益拓展。作为从虚假信息接触到生育健康行为中的关键环节,错误认知和事实核查对育龄女性生育健康行为决策有着相异的影响机制。数字健康素养在促进事实核查、引导育龄女性进行生育健康防护行为方面发挥重要的调节作用。研究结果可以为未来政府和相关主体在治理虚假健康信息和倡导生育健康政策时提供实践参考,以期促进育龄女性进行生育健康行为、提升其生育健康水平。
本文系上海市哲学社会科学规划课题(课题编号:2022ZXW005)的阶段性成果。
备注:全文引用及参考文献从略
引用参考
张连珊,陈梦.因素养而异?虚假健康信息对育龄女性生育健康行为的影响及机制探析[J].传播创新研究,2024(01):1-26+217-218.
作者简介
张连珊,上海交通大学媒体与传播学院助理教授,研究领域为健康传播、人机交互、媒介效果。
陈梦,上海交通大学媒体与传播学院副教授,研究领域为健康风险传播。

