
《传播创新研究》是由武汉大学媒体发展研究中心(教育部人文社会科学重点研究基地)、武汉大学新闻与传播学院联合主办的学术集刊,以中国传播问题为出发点,“在场”感知中国传播的难点、疑点与热点,创新重建交流与社会连接的传播行动,发掘比较视角下的传播智慧,进而激活传播创新的实践与理论发展,纾解人类交流的困境与无奈。本辑由商业传播、健康传播、智能传播、传播与社会四个部分组成,从不同角度分析了传播创新研究现状。
本次推送《女书文化何以重回日常生活世界?——成人初显期女性爱好者的认知与心理动因研究》,作者:张路黎、邹小远、周希、杨琴。

女书文化何以重回日常生活世界?——成人初显期女性爱好者的认知与心理动因研究
张路黎、邹小远、周希、杨琴
摘要:2023年3月至今,女书文化在小红书平台上的可见性不断增强。本研究发现,18~30岁本科以上学历的女性爱好者构成了当下积极参与小红书平台女书文化传播实践的代表性群体。本研究通过访谈32位女性女书爱好者,辅以在名为“female女书”的微信群中进行为期1年的参与式观察,在分析受访者女书文化认知的基础上,揭示出她们热爱女书文化的主要心理动因:通过女书建构独立自主的女性身份认同;汲取解构男权规训的精神力量;追寻姐妹情谊和构建女性共同体。这些女性正处于大学毕业、初入职场、恋爱结婚等重要人生关口。在成人初显期这个生命周期的重要时间段与女书文化相遇,增强了她们积极向上、肯定自我、勇于探索多种人生样貌的力量。她们在小红书平台上的参与实践给女书文化注入了新的生命力,是媒介化时代女书文化创新性传承的重要推动力之一。本研究不仅为女书文化重回日常生活世界提供了一条新的路径,还为非物质文化遗产的创新性传承与创造性发展探寻出新的可能性。
关键词:女书文化;非物质文化遗产;成人初显期;心理动因
一、引言
(一)研究缘起
女书是世界上仅存的女性专用文字,以湖南省江永县上江圩为核心,在当地妇女中传承使用,是书写女性生命体验、联结女性情谊的文字载体。女书文化还包括经典文献《三朝书》、女歌和“结拜姊妹”“斗牛节”等当地习俗。20世纪80年代女书被学术界发现以来,女书及相关习俗引发了国内国际文化界的广泛关注。女书习俗于2006年入选中国首批非物质文化遗产(以下简称“非遗”)名录。新中国成立以来,随着中国九年制义务教育的普及,识字率的上升,女性地位的提高,女书流传地已不复是“女孩不能进学堂”的状况了,已经学会读写汉字的当地女性不再需要凭借女书来学习文化、表情达意。同时,越来越多出生于女书流传地的女孩选择走出家乡,奔向大城市,女书文化面临青年传承人匮乏、女书创作难以延续的困境。和其他非遗一样,女书渐渐成为博物馆内被保护起来的珍宝,与当代生活世界渐行渐远。2017~2022年,笔者曾多次在各类互联网平台上以“女书”为关键词进行搜索,发现其可见性非常低,搜索结果仅为一些零散的旅游拍摄或女书书法介绍。但是,自2023年3月开始,笔者在小红书平台上以“女书”为关键词进行搜索时却不断发现以女书为创作主题的笔记,表达主题和表现形式也更加多样。其中,最有代表性的创新性传承方式是将一句网络上流行的金句(如“我生来就是高山而非溪流”“追风赶月莫停留”等)用女书写出来,再将之图形化,设计成蝴蝶、飞鸟等不同图案。根据新榜数据,在小红书平台上,截至2023年9月4日,话题“女书”有2574.24万人次的总浏览量;到了2023年12月14日,话题“女书”的总浏览量增加到3442.5545万人次;到了2024年7月27日,话题“女书”的总浏览量达到5196.17万人次,女书及相关话题的总浏览量达到了8018.21万人次。这些在小红书平台上通过分享、浏览、点赞、收藏和评论等方式参与女书文化传播的用户是谁?这些用户对女书文化有怎样的认知?推动其介入女书文化传播的心理动因是什么?对这些问题的研究不仅有助于提升女书文化在社交媒介上的可见度,还有让女书重回日常生活世界的可能性。
(二)前期研究与问题的提出
自2023年7月开始,笔者在探究女书传播问题的过程中,结识了一批热爱女书文化、积极参与女书文化传播的青年女性。在湖南江永女书生态博物馆调研时,笔者结识了青年女性女书艺术家B6,她正在筹备一个在地女书文化研学营;在江永县文化旅游广电体育局举办的暑期女书文化培训班上,笔者认识了刚刚本科毕业的自由音乐人Y20,在她的介绍下加入了微信群“female女书”,又在群中结识了群主B3(她也是小红书平台女书类头部账号“荔枝女书”的主理人)、运营骨干B4和两位与笔者同城的女书爱好者。2023年8月,笔者在长沙面访B4时,经她介绍结识了当时在小红书平台女书主题单篇笔记获赞量最高的自由撰稿人“bamboo”(B5)。同年8月,笔者通过小红书平台私信联系了当时粉丝量最高(2.2万人)的女书主题头部账号“青山月”的博主B7,并通过腾讯会议进行了一对一的访谈。接着,笔者又通过小红书平台私信联系了主题和内容均有原创性的女书主题账号“椒与英”的博主B1和B2,通过腾讯会议对她们进行了一对二的访谈。在研究过程中,笔者与B6和B7在多次线上线下的接触中结为随时可以交流分享的好友。
“female女书”微信群建立的目的是促进女性女书爱好者之间的分享,需要经群友介绍,或经语音验证为女性后方可加入。截至2023年12月15日,该社群通过两个微信群共连接824名女性女书爱好者。群友们学习女书书写的方式主要有:使用女书电子转换器(如《女书规范字书法字帖》转换器,https://Nǚshūscript.org/unicode/);查阅赵丽明等编著的《女书规范字书法字帖》;加入多个女书传承人或女书爱好者组织的微信群或小红书学习群。群友们书写女书的工具也比较多样,有群友用毛笔书写,也有群友用秀丽笔书写。微信群氛围友好活跃,几乎每天都有群友分享,分享的主要内容包括:女书书写展示与写法分享、文字勘误讨论、女书文化学习资源交流、女书传播活动召集与分享。群骨干会将每天的群聊记录整理后再发到群里,供群友们阅读。在研究期间,笔者同时加入了其他三个以女书学习及女书文化分享为主题的微信群和小红书群,但都没有“female女书”微信群活跃,因此选择“female女书”微信群作为主要的网络民族志观察点。随着研究的深入,笔者发现多位小红书平台上粉丝量5000人以上的女书主题博主也在“female女书”微信群里。
通过对B1到B7,共七位女性女书爱好者的访谈,以及在“female女书”微信群中的初步观察,笔者了解到存在一个通过社交媒介连接起来的女性女书爱好者群体,这个群体中的成员有如下三大特征:一是年轻,二是受教育水平较高,三是有深度学习并传播女书文化的意愿。是什么原因促使这些青年女性积极学习女书这种濒危的、已接近停用的文字,她们积极参与女书传播实践的心理动因是什么,是本研究致力于回答的问题。
(三)文献综述
1.非遗在青年群体中的传播
非遗如何在青年群体中传下去是学术界的老问题。这方面的代表性研究成果集中在新生代传承人的培养、非遗的传播方式年轻化两大方面。然而仅仅围绕数量极少的新生代传承人展开研究难以揭示非遗在青年群体中传播的状况及可能性;传播方式创新方面的研究聚焦于传播的形式、内容和载体,却无法探究青年群体与非遗互动中的社会及心理因素。近年来开始有学者关注非遗的青年爱好者群体,并提出了“非遗新青年”或“非遗青年”的说法。黄永林认为,非遗接轨数字媒介将造就更多非遗“新粉丝”、“新潮人”、“新达人”和“新传人”。权玺构建了以新生代传承人、所属社区青年和青年爱好者为核心的“非遗新青年”谱系,并且通过对数字时代“非遗新青年”媒介实践的研究提出,这一群体正逐渐形成“和而不同、异而相融”的协同行动逻辑与价值共创体系。孟筱筱等则从文化资本的视角反思了以高中生为主体的“上海非遗青年”文化社团的策展实践,发现这些高中生将参与非遗策展活动作为构建“有品位”的区隔化身份认同、获得文化资本的策略。上述研究一致认为青年爱好者群体的非遗传播实践是推动非遗走出断代、断层危机的重要力量,从不同方面对非遗在青年群体中的传播问题展开了研究和思考。本研究认为,每一项非遗都各有其特点,其青年爱好者人群也有差异。因此,学术界还需要针对每一项非遗与青年爱好者互动的实践展开深入分析。这类研究不仅对不同非遗的当代传承与传播具有现实意义,还有助于探索非遗传播的新路径。
2.女书文化传播
女书研究在20世纪80年代曾达到一个高峰。学者主要从人类学和语言学的角度对女书文化展开研究,代表性的成果有宫哲兵的《女性社会与女性文字》、谢志民的《江永女书之谜》和赵丽明的《中国女书合集》。女书文化进入传播学视野是从2005开始,但直至2024年,在中国知网上已发表的女书文化传播的论文仍以《雪花秘扇》小说及电影、谭盾《女书》交响乐等为主要研究对象,缺乏对社交媒介平台上兴起的女书文化传播实践的研究,更缺乏以青年女书爱好者群体为对象的研究。
笔者在前期研究中发现的女性女书青年爱好者群体正在形成并不断壮大,她们的行动实践有可能让女书文化重回日常生活世界。因此,本研究认为,从社会心理学视角分析当前女书文化爱好者的心理动因具有重要的现实意义和理论价值。
二、理论基础与研究思路
(一)平台选择与研究对象的确定
1.平台选择
通过对小红书、抖音和微博三大社交媒介平台的比较分析,研究团队选定以小红书为研究的主要平台,原因如下。
第一,在小红书平台上已涌现一批风格鲜明、创新性强,拥有5000人以上粉丝量的博主,如“青山月”、“她的多重空间”和“荔枝女书”等。笔者在2023年7~8月与上述博主的交流中了解到,她们均以小红书为主要的传播平台,用她们的话说:“小红书的用户以女性为主,并且社区氛围比较友好。”
第二,根据笔者在“female女书”微信群中的观察,群友的转帖主要来自小红书平台,另有少部分来自微信公众号,群友偶尔会分享几条微博,几乎没有群友分享来自抖音平台的短视频。
2.研究对象的确定
笔者于2023年12月到2024年3月,在新红数据平台上以“女书”为关键词,设定不同条件多次搜索小红书平台上发布女书主题笔记的账号,发现“青山月”、“她的多重空间”和“荔枝女书”均处于头部位置。研究团队于2024年3月在新红数据平台中依次检索“青山月”、“她的多重空间”和“荔枝女书”3位博主的粉丝的年龄与性别属性(见表1)。
表1 小红书平台女书主题头部博主粉丝年龄及性别分布

为进一步确定研究对象的人口属性特征,研究团队设计了针对小红书用户中女书爱好者的《女书文化传承与传播调查问卷》,设定满足如下条件之一的对象填写:
第一,在小红书平台关注三个以上的女书主题博主;
第二,参加过两次以上女书传播活动;
第三,学习过书写女书;
第四,自己创作并分享过一篇及以上女书主题笔记。
该问卷由“female女书”微信群的骨干B4于2024年3月和2024年7月两次在群内发放。除此之外,研究团队还委托受访者B6于2024年3月将该问卷在另一个同样以女性群友为主,名为“女书与当代艺术”的微信群中发放。2024年3~7月,研究团队多次委托认识的女书爱好者邀请符合条件的女性朋友填写,问卷于2024年7月31日共回收95份。考虑到女书爱好者目前仍然是一个相对小众的群体,本研究认为这份问卷的数据具有研究价值。此次问卷调查数据显示,80%的调查对象年龄在18~30岁;在调查对象中,在校学生占55.79%,公司职员占15.79%,自由职业者占18.75%,本科以上学历占88.42%;77.89%的调查对象来自华东、华南和华中地区。
基于上述研究,我们认为,18~30岁的青年女性构成了一个通过小红书及微信群紧密连接的女书爱好者群体。本研究选定这个群体作为研究对象,以她们爱好女书的心理动因为核心研究问题。
根据美国心理学家杰弗里·阿奈特(Jeffrey Arnett)的研究,教育年限的增加和教育普及化、婚龄和育龄的推迟、长期又稳定的工作在个体的生命周期中增加了一个新的时间段:成人初显期(Emerging Adulthood),即从青春期到成年早期之间的生命阶段,通常指18~25岁,或18~30岁。阿奈特认为,处于成人初显期的人有如下几个特征:第一,认同探索;第二,处于不稳定时期;第三,自我关注;第四,处于具有夹缝感的时期;第五,处于充满机遇和选择的时期。根据笔者在前期研究中对7位女书爱好者开展的访谈和线上线下交往,以及在“female女书”微信群中的观察,阿奈特所说的五大特征在笔者接触的女书爱好者身上同样显现出来。基于此,本研究将研究对象界定为成人初显期的女性女书文化爱好者。
(二)理论基础与研究思路
1.文化是一个不断演进生成的过程
人类学家克利福德·格尔茨(Clifford Geertz)认为:“马克斯·韦伯提出,人是悬在由他自己所编织的意义之网中的动物。我本人也持相同观点。于是,我以为所谓文化就是这样一些由人自己编织的意义之网。”单波教授从传播学的角度提出,文化是一种“互动性的存在”,“是按照某种方式互动和创造某种互动的方式”。本研究在上述理论基础上思考文化的传承与传播问题,认为文化是一个流变体而非实体,存在于生生不息的流传之中。在流传之中不断生成新的意义正是文化的本质特征。因此,文化就是一个在传播实践中不断转变创生的过程。女书文化从来不是一个固定不变的实体,而是随着新的文化生境、新的参与主体,不断生成的“意义之网”。女书文化传承与传播研究的重点不应是探寻历史上女书文化的本真性为何,而应当关注女书文化在不断变迁的文化生境中重新生成的传播实践。基于此,本研究尝试在新时代女性的生活世界之中,结合社交媒介平台上的女书文化传播创新实践来考察女书爱好者的心理动因。
2.研究思路
非遗的保护可以在博物馆中完成,但是,如何让非遗在日常生活中传承下去,理论研究就需要聚焦日常生活中的人。本研究所说的“人”并非仅仅指传承人,或非遗传播大使,而是指愿意在日常生活中传承这些文化的普通人。其中,青年爱好者群体是非遗传承的核心力量。
本研究将女书文化看成一个不断演进生成的动态体,在研究路径上采取越过媒介看到人的思路,尽量把作为研究对象的青年女性女书爱好者置于她们的生活情境之中,通过半结构化访谈、网络民族志观察、线上线下的交往接触,以及阅读研究对象分享在社交媒介上的笔记,了解作为女书文化爱好者的个体和群体。在此基础上,通过访谈搜集她们关于女书文化的认知,洞察她们是怎样,因何建构出关于女书文化的认知,进而探究她们热爱女书文化的心理动因。
三、研究设计、实施与数据分析
从2023年7月到2024年7月,研究团队综合使用访谈法、网络民族志观察法来回答上述问题。
研究团队于2024年3月在中南民族大学的研究生和本科生中招募了6位访谈员,与本文的4位作者一起组成10位访谈员的访谈小组,并在小红书平台招募24位受访者开展半结构化的访谈。
受访者招募过程如下。2024年3月27日,由博主“青山月”在其主理的小红书账号发布招募受访者的笔记,招募要求为关注过女书文化的女性。选取“青山月”的账号招募受访者的原因是,该账号的粉丝群体以年轻女性为主。招募笔记发布两天内就获得92条评论回复,共有80多位小红书用户报名。经初步了解,研究团队选择其中24位符合研究条件的小红书用户作为受访者。
2024年4月8日,研究团队对6位访谈员进行了培训。一对一的半结构化访谈于4月12~15日完成,访谈通过腾讯会议进行,时长为18~86分钟。访谈的主要问题有“你是什么时候开始关注女书的?”“可以回忆一下女书是怎样触动到你的吗?”“女书对你来说是什么?”研究团队还于4月20日邀请4位访谈对象参加了在腾讯会议上进行的焦点小组访谈,以深入理解一对一访谈中发现的问题。另外,研究团队还补充访谈了1位朋友介绍的符合条件的女书爱好者。经过访谈研究发现,这25位受访者中,有16位在关注“青山月”账号的同时,关注了“她的多重空间”“荔枝女书”等头部女书博主,有15位已加入“female女书”微信群,说明这些女书爱好者之间有多重网络连接。
同时,笔者将2023年7~8月的前期研究中对B1~B77位受访者的录音转录文本再次整理,作为研究的分析材料。
在前期研究的第一轮访谈和2024年开展的访谈中,访谈员均在征求过受访者意愿的情况下,对访谈进行了录音。访谈后,访谈者及时将录音转录为文字并整理成文本材料,对于不清楚的地方用微信再次与受访者确认。访谈累计获得280042字的访谈文本。在研究期间,研究团队保持与受访者的联系,遇到新出现的问题再次询问受访者。本研究访谈的32位女书爱好者年龄在19~26岁;包括1位准大一新生,22位本科生,3位研究生,6位本科以上学历已就业的女性朋友;所学专业包括美术、社会学、心理学、医学和工程等;所处地区为北京、湖南、湖北、河南、广东等。访谈对象中有7位去过江永实地考察,其中有3位参加过江永县文化旅游广电体育局举办的女书文化培训班。总体来说,访谈对象所学专业多样、所处地理位置多样、参与女书文化传播实践的程度多样(见表2)。
表2 受访者基本信息



研究采取建构主义范式的扎根理论对访谈文本进行编码分析。在编码过程中,注意对每位受访者的访谈记录进行全文通读以后,通过受访者对女书的描述深描出受访者建构的女书认知,再通过其认知洞察她们热爱女书的心理动因。
第一步,编码员使用Nvivo软件对访谈文本以语义为单位进行逐个编码。也就是说,编码员在对每个访谈录音形成整体性理解的基础上,通过逐行逐句地阅读识别出每个语义单元,再对其逐个编码。编码员首先分析了B1~B7、Y1~Y1926位受访者的录音转录文本,经初步删除与研究问题相关性不高的节点以后,获得449个节点。之后,编码员再对Y20~Y256位受访者的访谈文本进行编码,没有发现新的节点,本研究达到理论饱和。
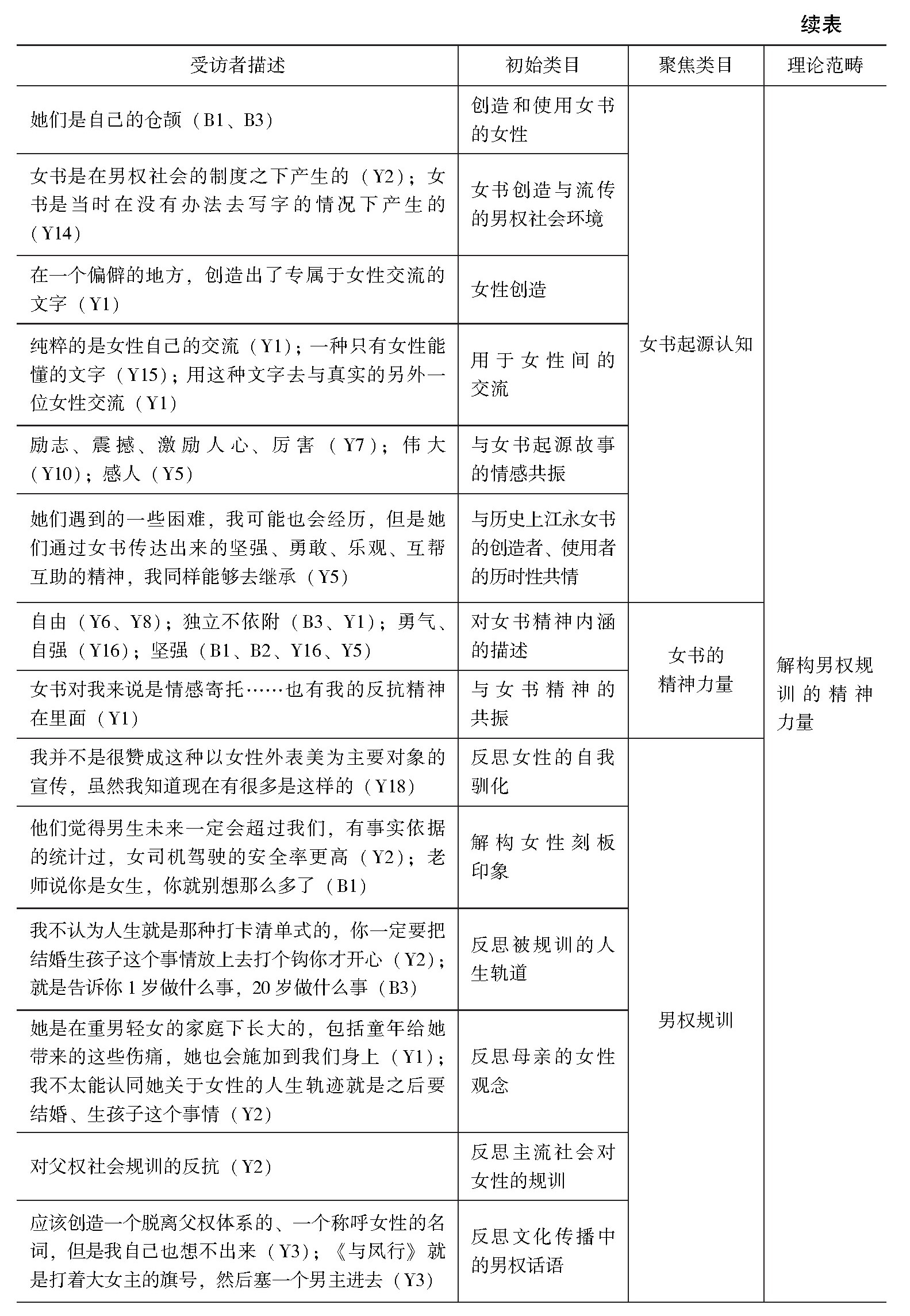
第二步,编码员再度围绕研究问题,运用深描的方法,结合每个访谈的整体意义对节点进行合并与归纳,整理出27个初始类目(见表3)。
表3 成人初显期女性女书爱好者心理动因编码体系



第三步,在初始类目的基础上,笔者基于“female女书”微信群中的观察、与部分受访者线上和线下的互动、参与女书爱好者组织的线下活动,深化对其内心需求的理解,形成了“女书字形认知”、“身份认同”、“女书起源认知”、“女书的精神力量”、“男权规训”、“姐妹情谊”和“构建女性共同体”等七大聚焦类目。
第四步,围绕成人初显期女性的心理需要及当前中国社会的经济文化发展为女性创造的可能性,形成三大理论范畴,即“建构独立自主的女性身份认同”、“解构男权规训的精神力量”和“追寻女性共有的精神空间”,并且绘制女书认知与成人初显期女性女书爱好者的心理动因模型(见图1)。

图1 女书认知与成人初显期女性女书爱好者的心理动因模型
四、字形认知与建构独立自主的女性身份
(一)女书字形与女性特质
大多数受访者提到了女书的字形、起源与流传。在她们的叙述中,女书由一群不屈从既定命运的姐妹创造,是女性间相互倾诉的媒介。不仅如此,在多位受访者的叙述中,女书的字形被赋予了与女性特质同构的关系。
大多数受访者谈到自己曾被女书的字形吸引。在她们看来,女书的字形“似柳叶又像尖刀,是对女性力量的一种诠释”(Y18);“既柔美又坚韧,像女性外柔内刚的那种气质”(Y16);“有锋芒又不失温和,和女性的本质很像”(Y5)。还有受访者提到了女书字形与女性身体的关系,“她的字形很飘逸,就像女性的身体,还有女性的体态一样”(Y17);“女书不是跟女生的头发很像吗?”(Y9)。研究团队在翻阅女书主题的小红书笔记时也发现,“似柳叶又像尖刀”的比喻出现在很多图文笔记下的评论区中。例如,一则题为“女书 | 我生来就是高山而非溪流”的笔记获得1.7万次点赞。在这条笔记的评论区中,一部分浏览者表达了相似的感受,如“柔韧又充满力量的感觉”“舒展的字形就像女孩子本该舒展自在的一生”“好美啊,像柔嫩的柳叶又像锋利的刀刃”“像松松垮垮绾起的头发,顷刻之间便能化作锋利的刃,刚柔并济,真的好绝”。
(二)女书字形认知中的群体性选择偏向
女书的字形呈长菱形或多字形,确实是扁扁长长的,但是在20世纪80年代女书被学者发现并介绍给公众之前,江永地区的劳动妇女主要使用木炭蘸着锅底灰或墨汁书写女书,因此以硬笔书法为主,不太可能写得“似柳叶又像尖刀”。20世纪80年代,河南女性书法家王澄溪在艺术化实践中提炼出“柳叶撇”的笔法。女书传承人胡美月和胡欣等也都使用毛笔在传统女书书法的基础上进行创新性实践。飘逸、修长的女书字体是女书走进公众视野后,书法家和传承人的创造性发展。
青年女书爱好者经常使用的清华大学古文字艺术研究中心主办的传奇女书网站上有传统女书文献的展示。位于江永县的女书生态博物馆还专门陈列了旧时代女书的书写工具。小红书平台上发布的一篇题为《江永女书博物馆,两个让我很想哭的展品》的图文笔记累计获得6.4万次点赞,总浏览量超200万人次。这则笔记讲述了旧时代女书的书写工具,即木炭和锅底灰。用木炭和锅底灰当然不可能写出“似柳叶又像尖刀”的字形,但是为什么受访者大多记住了“似柳叶又像尖刀”的这种女书字形呢?这样一种“群体认知中的选择偏向”从何而来?我们或者可以从下面这则访谈记录中找到答案。受访者Y9向研究团队描述了她的脑子里出现过的一个画面:
我戴着这种耳环耳夹(由女书字体变形设计的),因为它是比较长的,很干练地出现在某一个舞台上。我很希望会有一个这样的女性公众人物能够以这样的装扮出现在公共场合,发表一些与女书相关的话题。
这是一个“又美又飒”的现代女性形象,也是Y9心中理想自我的形象。Y9将她的理想自我投射到女书的字形上,希望用女书字形创作的耳饰来表达她的自我认同。尽管大多数青年女性女书爱好者还不能识读女书文字,但她们将自己的情感意志寄寓在这种女性专用文字的字形上,将女书建构为独立自主的女性身份的表达。
心理学家阿奈特认为,成人初显期的个体由于暂时不用承担太多的家庭责任,会更加关注自我发展。同时,由于这一阶段是青春期到成人期中间的夹缝期,身份认同的建构是这一阶段个体突出的心理需要之一。现代中国社会中,妇女地位不断提高,生存境况大幅改善,受过良好教育的青年女性有了更多的人生可能。这些青年女性不再认同传统社会中由男权规训、形塑的女性身份,“我是谁”成为一个令她们迷茫而又急需解决的问题。正因如此,作为“世界唯一女性专用文字”的女书便成为她们建构自我身份认同的精神资源。同时,“似柳叶又像尖刀”“有锋芒又不失温和”的女书字形恰好符合她们建构自我身份认同的需要。这是因为,她们一方面认同自身温和的女性美,另一方面又希望这种女性美是有力量的,希望自己能够成为独立、自强、勇敢的女性。通过女书建构自我身份认同是成人初显期女性女书爱好者的第一大心理动因。
五、起源认知与解构男权规训的精神力量
(一)起源故事与精神力量
在受访者关于女书起源与流传的叙述中,“群体认知中的选择偏向”再度出现。在回答“女书触动你的原因是什么?”这一问题时,多位受访者提到了女书起源与流传的故事。这些受访者来自不同的原生家庭,有不一样的学科背景,对女书文化的参与程度也有差异,但是她们关于女书起源的叙述几乎都与这个版本一致:
在旧时代的湖南江永县,曾经有一群女孩,读不了书,识不了字。但她们迫切地想要交流与倾诉,于是便创造了只属于自己的文字——女书,而这也是世界上唯一一套由女性创造和使用的书写系统。
女书究竟起源于何时何地?由谁创造?这在学术界至今是一个未解之谜。一种观点是谢志民教授于1991年提出的,他认为女书是殷商时代一种古文字的遗存;另一种代表性的观点由宫哲兵教授于1992年提出,他认为女书是“一种由妇女创造的民间文字……被创造的时期与女书流传和兴盛的时期不可能相距太远,大约不会早于明末清初”。我们在访谈中发现,有两位以上的受访者是了解学术界关于女书起源的多种说法的,但是她们依然偏向于女书由女性创造说。这是为什么呢?受访者对故事的叙述有三点是值得注意的。第一,受访者在讲述女书的起源时往往附加上这个故事带给自己情绪上的感受:“励志”“震撼”“激励人心”“厉害”(Y7),“伟大”(Y10),“感人”(Y5)等。第二,受访者会描述那些创造女书的女性在自己心中的形象:“她们是自己的仓颉”(B1、B3),“当年那一批勇敢的女孩”(Y20)“她们不服输、不愿意向命运低头”(Y5)。第三,受访者会反复表述传统社会中湖南江永父权制的文化环境:“在父权掌控无法逃脱的情况下,在一个偏僻的地方,创造出了专属于女性交流的文字”(Y1);“女书是当时在没有办法去写字的情况下产生的……是女性内部之间,当时是万般无奈下产生的一种文字”(Y14);“她们在那么早的时候,已经有勇气去搏斗去争取,我觉得这个本身就很打动 (人)”(Y5)。
在受访者关于女书起源的叙述中,与女书创造者惺惺相惜之情溢于言表:“女书能够存在就代表着之前有千千万万的女性前辈,她们曾经为了捍卫自己的力量所做出的努力,我觉得对我们后代女生非常有启迪,并且是榜样性的存在。我觉得女书文字本身是它作为文字的意义。它为什么存在,是它背后的一种精神上的力量”(B1);“那个时候女性不允许学汉字,她们就自己发明自己写”(Y5);“原来很久以前就已经有这样的女性了,就是在跟我做着同样的事情。可能就是这种时间上的连接,我觉得有人能懂我,我觉得就是因为这种感受支撑我一直做这个东西”(B3)。可以看出,这些女性女书爱好者并无意对女书的起源做学术探究,她们热衷于叙述女书起源的原因是,她们需要从中汲取来自女性榜样的精神力量,用来打破刻板印象、反抗男权规训,从而不依附任何权力,坚持独立自主地创造自己不被社会惯习束缚的人生。正如一位受访者所说:“女书是那个时代的酷女孩和我们新时代的酷女孩之间的一个连接……她们所遇到的一些困难,我可能也会经历,但是她们通过女书传达出来的一种坚强、勇敢、乐观、互帮互助的那种东西,我同样能够去继承。”(Y16)
(二)用女书的精神解构刻板印象与男权规训
多位受访者在谈及她们与女书相遇的故事时回忆起她们感受到的刻板印象和男权规训。多位受访者提到“女生在理科方面的思维不及男生”这一流行的迷思。受访者Y2是一名理科生,她对上述迷思表示非常不能理解:“我真的就搞不懂,他们到底哪来的这个概念觉得女生就是比不上男生。因为我从小到大也算是学得还比较好的那种,明明我们很多时候都可以比男生更优秀,为什么他们觉得男生未来一定会超过我们?”心理学专业的B1说:“比如你小时候拿着一道数学题去问老师。老师说你是女生,你脑子笨,你就别想那么多了。如果男生拿着这道题问老师,有的老师确实是说你这小脑瓜子,你动动脑子不就能想出来了,小男孩脑子多灵光,就是会存在一些这样的言论。那个时候,自己还是非常敬重老师的,当听到这种言论,我觉得幼小的心灵会很受伤。”
不仅如此,多位受访者表示人生可以有多种可能性,不愿遵循主流社会给女性划定的人生轨道。Y2是一位本科二年级的学生,她说:“我不认为人生就是那种打卡清单式的,你一定要把结婚生孩子这个事情放上去打个钩你才开心。”Y16是一位正在读研的学生,她说:“当我们被那种外界的声音干扰的时候,比如觉得女生就是要怎么样,当你被那种外界的审美标准捆绑的时候,我们可以想一想,女书的诞生是怎么样的,它就是在那种父权制的环境下诞生的,它都能在历史长河中存在那么多年。”Y6在接受研究团队的访谈前刚刚参加完研究生复试,在回顾一年来复习考研的心路历程时,她说:“因为我是工作了半年以后才决定考研的,压力应该是非常大的……从去年3月就开始准备考研,这一年来,家里明知道我在考研也会经常说,嗯,还是考个公务员吧……考研有什么用啊,不如早点结婚,你考研又得上3年……但是我自己的那个心不在那块儿,我就是想考研,再考博,我就想走一条学术的道路。”在复习考研的一年里,Y6刷到了小红书账号“青山月”发布的一则女书主题的图文笔记,笔记标题是用女书和汉字共同书写的“我不是谁的马,我是骑士”,她告诉访谈员自己非常喜爱这则笔记:“我就去网上找了一家那个搞设计的,把它刻在了我的吊坠上,每天带着。”在这个案例中,父母并非重男轻女,但在女儿的人生规划上,父母认为婚姻是高于事业的优先目标。可是,女儿却将事业看成高于婚姻的优先目标。这实际上反映了传统社会向现代社会变迁过程中出现的代际在价值观层面的矛盾冲突。当下的社会现实是,女性的社会地位和教育水平提高了,但父权规训和男权观念依然存在。这种矛盾让Y6觉得自己“比较叛逆”,感到了很大的心理压力。Y6在谈起自己的“叛逆”心理时说:“我也想在我自己的道路上做出一些成就,让我的父母知道女性并不是嫁人嫁得好才叫好,自己能够变得优秀,更值得被人尊敬……我觉得读书或者不读书都是我们自己的选择,就是我喜欢那我就多读书,我愿意去社会上看看的话,那我也可以不读研究生提前去参加工作,但这并不是由我的性别决定的……这是我们的一种自由”。这时,用女性专用文字女书书写的有些“叛逆”感的文字让她感受到了一种鼓舞性的精神力量。
受访者还表达出对身处男权规训下女性自我驯化问题的反思。B2画了一幅画来形容女性被困在一个信息茧房里的现状,发布在她的小红书笔记中。
B1和B2这样解释:“就是姐妹们被困在了房子里面。这个房子就如同我们能够接触的,社会上各种各样的言论,我们被困在了这里。你看这有一点像东南西北,也就是代表从各个方向,所有你能接触到的信息。其实你是被困在这一方世界里的。然而,这个房子之外,还有大片的,那个留白的区域,才可能是所有的信息。但是我们被困在这一个角落的时候,我们就是井底之蛙,得不到更多的信息。”
受访者均为1995年以后出生,她们的成长期恰逢中国改革开放取得巨大成就、城市化水平不断提升、第三产业蓬勃发展、互联网高速发展的时期。现代化变迁让这些年轻女性对刻板印象和既定人生轨道进行反思,感受到人生的多种可能性,认识到可以通过奋斗成就更好的自己。与此同时,她们感受到传统社会中父权规训的束缚,女书的起源故事就成为她们反抗父权规训和思想习惯的精神力量。这种精神力量是她们喜爱女书的第二大心理动因。
六、从追寻姐妹情谊到构建女性共同体
(一)追寻姐妹情谊:千年万岁,椒花颂声
女书原是江永县上江圩一带妇女间交流的专用文字。女书文化中有“结老同”“结姊妹”的习俗,在现存的女书文献中包含大量女性间的结交歌。很多受访者提到自己被这种女性间彼此痛惜、互帮互助的姐妹情谊吸引。
1.向往姐妹情谊
受访者Y5说:“因为大家都是女孩子或者说女性,就有一种惺惺相惜或者说共情感在里面,它很脆弱,但是我就觉得这样会显得它更珍贵,其实我就特别喜欢它这样一个精神在里面。”受访者Y1说:“女性之间可以有非常紧密的、平等的、非仇视的、非妒忌的、相携一生的那种情感,可以说是非常珍贵的。”一些受访者结合女书中的姐妹情谊,反思了当下的流行词“雌竞”及其含义。有人认为,“雌竞”是男性视角下对女性间关系的污名,也有人认为,“雌竞”是现代社会生存竞争压力下的产物。受访者都认为这种女性间的情谊是温暖而珍贵的。在访谈提纲中,研究团队列了一个小问题:“你愿不愿意结识和你同样喜爱女书的姐妹?”所有受访者的回答都是:“当然希望啊!”这些女书爱好者在女书文化中寄托了对女性间互助精神的向往。
在“female女书”微信群中,群友采用女书习俗,互称姐妹,并且经常使用由女书字体设计的表情包。笔者在为期1年的观察中发现,群里使用得最多的表情符号为包含女书、汉字和英文书写的“姐妹”。
2.连接姐妹情谊
受访者Y18是一位理科生,她在浏览小红书时发现了女书,出于喜爱,她开始了解女书文化,并学写女书。在一次校学生会女生部组织的活动中,她向同学们介绍了女书文化,并且主持了一个教同学们将女书画在白色帆布包上的小活动。用她的话说,就是照着小红书平台上自己喜爱的图文笔记将想要写的女书临摹到帆布包上。
巧的是,第二天,当Y18背着自己画的这个女书包去实验室的时候,一位学姐主动和她打招呼,并且推荐给她一套女书表情包。Y18认为,这是通过女书连接起的友情。之后,她也积极地通过这套表情包把女书文化传播给其他的朋友。
因为我和朋友聊天的时候喜欢发表情,所以现在经常使用这个女书的表情包……就想着,让她们也感受这种文字的魅力。比如说一开始可能会觉得它是比较漂亮的,然后提起她们的兴趣让她们能去了解女书也是很好的,其实就是想潜移默化让我的朋友们了解到女书,然后一起关注女书啦。我觉得应该是有用的,因为我之前发这个表情包给另一个学校的朋友,她当时就说这个很美很漂亮,问我是什么文字。
在Y18的故事中,她通过社交媒介爱上女书,并且主动将女书文化分享给更多的朋友,同时,女书文化让她遇到了更多与她同频的朋友。
3.加深姐妹情谊
B1和B2是高中同学,现分别在河南和山东念大学,分隔两地的她们因为对女书的共同兴趣一起做了一个女书主题小红书账号。B6和zl也是笔者在访谈过程中遇到的一对好姐妹,她们一起举办了女书在地研学营,一同做了传播女书文化的微信公众号。B6还按照女书文化习俗为zl创作了一个题为现代姐妹的“结交书”的动图作品。“千年万岁,椒花颂声”是太平公主为上官婉儿写的墓志铭中的一句话,被很多女性朋友看作姐妹情谊的表达。博主“青山月”将“千年万岁,椒花颂声”八个字的女书文字加以艺术化的变形,设计成一对双飞的蝴蝶,她在小红书笔记的文字中写道:“两位杰出女性的友情,不应当被任何力量抹去。还好文物记得。”
多位受访者提到自己被女书独特的交流功能感动,Y1的话说出了女书文化中包含的姐妹情谊在她心中的价值。
女书的创造者是谁,似乎并不是女书得以被我们称颂的一个根本原因,不是因为女性创造了它,我们才会去珍视它,而是女性,她真的有在用这种文字去与真实的另外一位女性交流,这才是女书文字所能体现的真正的价值。
(二)构建女性共同体
在访谈过程中,当了解到团队的研究目的是推动女书文化的传承与传播时,有多位受访者对研究团队的工作表示敬佩和感谢。受访者Y5说:“你们会有一种责任感,使命在肩,这个东西要失传了,你们是有一种紧迫感的。”受访者Y16说:“我觉得我们也可以通过女书去构建一个有共同爱好的、有共同思想理念的共同体。”这种构建女性共同体的梦想,具体表现为三个方面的诉求:一是传承女书文化;二是保存女性历史,并且构建女性的话语体系;三是帮助其他女性改善她们的处境。受访者Y2说:“女书对我来说可能更多的是看到了历史的另外一种面貌,被掩盖掉的历史,以及现代社会的另外一种可能性。”受访者Y6说:“让女性知道我们的前辈发明创造了一种文字,女性是可以做出很多成就的。”受访者Y3对流行媒介中男权话语进行了反思,她认为女书有可能让女性构建自己的话语体系,这样能更好地为女性发声。帮助更多的女性,改善女性处境是受访者的共同诉求。受访者Y15是一个出生于小县城的姑娘,从小在上海上学。她关注到两地在少女生理期科普上的“信息差”,因此在大学期间开展了一个向贫困地区留守儿童进行生理知识普及的公益活动。博主“青山月”向每个购买女书周边产品的客户免费寄送一张印有“捐卵、代孕都是不可逆的伤害”的小贴纸,受访者Y16说自己收货时有被感动到:“因为现在有些地区的教育可能有局限性,有些女孩子的话,她可能不知道这种捐卵还有代孕的危害。”
“female女书”微信群的成立和运营就是构建女性共同体的一个初步实践。社群的运营由11位骨干负责,11位素未谋面的群友承担起社群的运营工作,定期组织女书学习和传播活动。这个社群成立不到5个月就已经推出了5次名为“妳的女书计划”线上女书文化学习的公益活动。活动内容包括:学习描述味觉的词汇“酸、甜、苦、辣、咸”的女书写法;用女书书写妳的女性长辈(妈妈、外婆、奶奶等)的姓氏;用女书书写女作家的诗词或语录,并用自己的手掌当作背景进行创作;书写自己的专业、职业或所期望达成的理想;共同完成一本属于21世纪女性的女书手账本。根据笔者的观察,每周都有新的女性女书爱好者加入社群。群友在微信群中倾诉情感,表达意见,互相鼓励。在此基础上,通过女书建立相互信任的关系。
2024年3月,群主B3同时收到了南昌艺术展会和武汉创意市集的邀请,分身乏术的她联系上在女书群里经常发言的武汉的3位姐妹by、zy和sz。4位女书爱好者通过云端合作,成功地参与了在武汉举办的为期3天的创意市集。笔者在现场亲身观察到,姐妹们不仅将展品陈列得有序,还向每位参观者热情、细致地介绍展品。这让笔者感受到通过女书连接形成的信任和互助。
当笔者询问by和zy为什么愿意牺牲自己的休息时间来义务帮忙时,她俩的回答是:“一是对B3的支持,二是对女书传播的支持。”在群里的另一位群友,受访者Y20在广东中山举办一次女书传播活动时,B3也积极热情地帮助她进行前期的筹备工作。这样的合作在“female女书”微信群中很常见。几乎每个月,笔者都能在群里看到群友发帖,要举办一个女书传播活动,请同城的姐妹来支持一下,并且总能得到群友的帮助。
追寻姐妹情谊和构建女性共同体是成人初显期女性女书爱好者的第三大心理动因。
七、结论
笔者在开展这项研究的一年间,不断收到来自访谈对象的好消息,Y6考研上岸、B6获得了国外大学的博士研究生奖学金、Y20创立了她的女书传播工作室。在笔者即将完成这篇研究报告的写作时,收到了受访者B7的来信,其中一段是这样写的:
毕业后的我追寻我的旷野去了。人生如逆旅,我要多体验点不同装修风格和地理位置的逆旅。我想,自由的生活也会给我全新的世界和更丰富的灵感。
2024年4月,研究团队通过问卷星的样本服务对年龄在18~30岁的女性小红书用户进行了随机抽样调查,调查发现,在这个群体中,目前已有62.5%的调查对象知道女书。这说明,小红书平台上参与女书文化传播的青年女性已达到较大规模。与此同时,小红书平台上出现了更多获得“赞藏”数较高的女书主题博主。
本研究发现,成人初显期的女性女书爱好者的主要心理动因有三点:第一,建构独立自主的女性身份认同;第二,汲取解构男权观念与惯习的精神力量;第三,追求姐妹情谊并构建女性共同体。现代化、全球化和妇女运动的发展为今日女性创造了更多的人生可能性,但是,传统社会中形成的男权观念与惯习尚未完全消失。本研究调查的青年女书爱好者正经历大学毕业、初入职场、恋爱结婚等重要人生关口,即处于从青春期到成年早期之间的成人初显期。上述矛盾性使这些处于成人初显期的女性产生了一定的内心冲突与压力,促使她们寻求自我肯认与心理调适。在这样的背景下,成人初显期的女性与女书文化之间产生了一种独特的心理契合。一方面,女性能从女书文化中汲取建构独立自主的女性身份认同、反抗男权规训、追寻姐妹情谊和构建女性共同体的精神力量;另一方面,这种精神力量又促使她们自发、积极、主动地学习、传承和传播女书文化。这说明,身处现代生活中的当代青年有可能从非遗中汲取生命力量,进而自发地、主动地学习与传播非遗。从文化学的角度看,这一独特的现象存在着必然性和普遍性。文化本就是由人在自然和社会生活中产生的物质、制度和观念的集合体,并且是在传播中不断转化生成的“意义之网”。非遗中那些基于人性发展出的精神内涵并不会因现代社会的到来而失去价值。在非遗的传承与传播中,如果能结合现代社会中个体面临的人生问题丰富非遗的精神内涵,必能让非遗重回当下的日常生活世界。
研究团队也注意到,目前成人初显期的女性女书爱好者对女书文化的传承与传播以符号化、仪式化的使用为主,在深入学习女书文化基础上的创新性传承和创造性发展还有待加强,这就使流行在社交媒介上的女书文化时时有被流量裹挟的风险。当代青年女书文化是一个由传承人、创作者、爱好者、分享者、浏览者、文本和流传场域共同创造、不断生成的生命体。本研究仅仅对成人初显期的女性女书爱好者这一群体展开了研究,在后续的研究中,研究团队计划对当代女性女书爱好者创作的文本,以及在平台化背景下当代青年女书文化生成场域展开进一步的研究。
备注:全文引用及参考文献从略
引用参考:
张路黎,邹小远,周希,等.女书文化何以重回日常生活世界?——成人初显期女性爱好者的认知与心理动因研究[J].传播创新研究,2025,(02):214-237+246-247.
作者简介:
张路黎, 武汉大学新闻与传播学院博士后。中南民族大学文学与新闻传播学院副教授。
邹小远,独山县市场监督管理局影山分局工作人员。
周希,自媒体博主。
杨琴,自媒体博主。

