
《传播创新研究》是由武汉大学媒体发展研究中心(教育部人文社会科学重点研究基地)、武汉大学新闻与传播学院联合主办的学术集刊,以中国传播问题为出发点,“在场”感知中国传播的难点、疑点与热点,创新重建交流与社会连接的传播行动,发掘比较视角下的传播智慧,进而激活传播创新的实践与理论发展,纾解人类交流的困境与无奈。本辑由商业传播、健康传播、智能传播、传播与社会四个部分组成,从不同角度分析了传播创新研究现状。
本次推送《“占有”还是“存在”:社交媒体平台的数字收藏行为研究》,作者:康乃心、乔同舟。

“占有”还是“存在”:社交媒体平台的数字收藏行为研究
康乃心、乔同舟
摘要:本研究基于弗洛姆“重占有”与“重存在”两种生存方式的理论视角,旨在探究社交媒体平台中数字收藏行为的社会文化意涵。鉴于既有研究存在偏重工具理性、忽视社会关系维度的问题,本研究将从“关系—存在”视角出发,揭示人与数码物的互动关系。通过对12位数字收藏者的深度访谈与对访谈资料的主题分析发现,在“重占有”型数字收藏中,数码物成为数字绩效展演的工具,对数码物控制权的迷思加重了“数字囤积症”,以及作为数字收藏者的抵抗“战术”,通过“占有”数码物来抵抗数码物过载与追求数码物的永久性;在“重存在”型数字收藏中,数码物通过自我追踪、生命叙事建构与社会化共享编织社会关系的“意义之网”,实现人与数码物关系的和谐共生。研究揭示,从“占有”到“存在”的转变是主体通过理性参与和社交价值延伸,以实现突破消费主义对数字交往的物化规约,重构健康互动的物我关系。本研究的贡献在于,拓展了数字收藏行为研究的解释框架,为摆脱“数字囤积”困境提供关系性解决方案,呼吁通过向“重存在”的生存方式转变实现人的全面发展和物我关系的和谐。
关键词:收藏行为;数码物收藏;弗洛姆;物我关系
一、问题的提出:数字时代的收藏行为
人类文明演进始终伴随对“人与物”关系的持续性探讨。鲍德里亚在分析人与物的关系时指出,研究对象不应局限于功能导向的物,应关注人与物产生关联的程序、由此衍生的人类行为以及相关的人际关系系统。当物从“工具”变为“收藏品”,物所具有的纯粹的功能属性逐渐让步于主观体验,并融入个体自我认同体系当中。随着数字媒介的使用重构了物的本质,其影响也被纳入人与物以及人与人之间的互动行为中。在数字时代,物的范畴不再局限于物理实体,而是扩展至数字空间中的数据、信息、应用程序和虚拟商品等,这种成形于屏幕上或隐藏于电脑后端的物体,由结构或方案管理的数据与元数据组成的物,被学者称为“数码物”(digital object),这一概念为解析数字时代人与物的关系提供了新的视角。
收藏行为的语义流变为解析人与数码物关系的演变提供了参考。“收藏”在现代汉语中原指对具有某种价值的物品进行收集、保藏与保存的行为,强调的是收藏物所具有的实用价值和物质属性。而在移动互联网语境下,“收藏”被越来越多地用来描述用户在互联网平台上对特定内容进行的标记与存储的行为,这一功能与英文互联网语境中的“favorite”或“bookmark”一词相对应。
从技术演进的视角来看,收藏行为的含义随着互联网发展阶段的演进而发生改变。在Web1.0阶段,网页浏览器的“收藏夹”作为网址标记工具,通过“星标”“书签”等视觉符号可实现网址的本地化存储与快速调用,收藏行为成为个人的信息管理工具。在Web2.0阶段,社交平台将“收藏”功能与点赞、评论、转发等用户行为进行整合,使得收藏从纯粹的个人行为转向带有社交属性的协作实践。值得注意的是,“放进我的收藏夹吃灰吧”“马住之后看”等网络话语的流行进一步揭示了收藏数码物的行为已逐渐成为网络日常实践的重要组成部分。而在Web3.0阶段,NFT(Non-Fungible Token,非同质化代币)的突破性发展则彻底消除了收藏行为的物理边界,赋予了数码物唯一性和可验证性,数码物的确权使收藏行为成为自主价值创造的载体。
当收藏行为的发生语境从物理空间转移到数字空间,收藏品的范畴也从实体物拓展到链接、符号和影像等非物质形态的数码物,这一转变引发了一系列亟待探讨的问题:收藏实体物与收藏数码物存在哪些差异?数字空间的收藏行为发生了哪些变化?收藏数码物对人与物的关系产生了何种影响?这些问题在现有社交媒体的研究中尚未得到充分解答。
弗洛姆在《占有还是存在》中提出了“以物为中心”的“重占有”(to have)与“以人为中心”的“重存在”(to be)两种生存方式。当将这一理论视角用于理解数字时代人与数码物的关系时,可以暂且搁置物的功能本身,转而关注人与物共在的方式。因此,本研究借鉴弗洛姆的二分生存方式理论,旨在探讨个体在数字空间与数码物的互动行为,通过聚焦“数字收藏”这一特定信息行为,探讨社交媒体中数字收藏行为背后的社会文化实践过程,希望通过对这一行为切口的研究揭示数字时代人与物关系的变化和与之俱来的影响。
二、文献综述
(一)实体物与数码物
数码物在如今的数字生活中几乎俯拾皆是,而对数码物的收藏行为的研究急需重新审视数码物与实体物的本质区别。从本体论哲学视角来看,媒介技术重塑了人类的物认知范式:数码物的形成经过了“数据的物化”和“物的数据化”两个运动过程,既承袭实体物的部分属性,又衍生出新的特质,这导致人在与数码物的互动过程中既保留了对待实体物的惯习,又发展出新的行为模式。
依据生成逻辑,数码物可分为两类:由计算机软硬件系统的代码直接产生的“原生数码物”;由实体物的数字化产生的“再生数码物”。多次数字化的过程会使数码物产生“电子包浆”(digital patina),即在重复编码过程中形成的独特数据层积结构。经济属性方面,数码物的非竞争性(non-rivalrous)与非排他性(non-excludable)特质彻底颠覆了实体物的稀缺价值理论。数码物在初始诞生阶段的价值相对较高,但其复制与传播成本几乎为零,这使得数码物能够被无限次分享与复制,与收藏实体物相比,数码物的收藏行为蕴含着超出功能维度之外的象征意义与文化价值。这印证了鲍德里亚关于“物的功能解放”的论断——当物超越使用价值进入符号价值体系,收藏行为即转化为意义生产实践。
学者许煜整合了西蒙栋的“技术物”与海德格尔的存在论,提出数码物是聚合人、物、时空的关系网络,其意义生成依赖“客体间性”而非实体属性。这种关系性存在方式解构了传统主客体二元论,要求研究者应从关系而非实体的视角来认识和理解数码物。因此,在理解数码物的收藏行为时,关系的视角尤为重要,因为关系构成了数码物存在和价值的核心。一方面,数码物的可见性以界面为媒介,其呈现高度依赖屏幕、算法与数据流的动态重构。数码物通过平台算法与界面设计获得动态可见性,其存在依赖于系统配置的即时调整。另一方面,因数码物缺乏触觉交互与物理占有感,主体对其的价值感知常低于实体物。然而,许煜指出数码物的核心并非内容本身而是关系网络,数码物的价值在与其他数码物及主体的交互中生成。
数码物的物质性表现为关系网络的具象化。许煜进一步指出数码物本质上是“由数据、元数据、数据格式及个体组成的数码环境”,社交媒体中一条热门帖文的物质性不仅在于其文本内容,还在于其嵌入的动态关系网络:它通过用户转发形成传播链,通过算法推荐与其他内容关联,并基于评论区的互动持续生成新的语义关联,这种物质性具有涌现性——单个数码物的属性会随着关系网络扩展而动态演变,而实体物的物质性则不具备这些特点。
(二)数码物的积累行为:占有、囤积、保存与收藏
数字技术的发展深刻重塑了个体的日常生活和交往方式。数码物的积累并非简单的代码堆砌和比特度量,而是个体数字化生存的具身化实践。个体与数码物互动行为的研究主要围绕数字所有物(digital possession)、数字囤积(digital hoarding)、数字保存(digital preservation)和数字收藏(digital collecting/favorite)展开,本文通过系统梳理四者的概念边界、心理机制与行为差异(见表1),揭示其背后的人与数码物的多元关系。
表1 人与数码物关系相关研究的核心概念

数字所有物的研究将数码物视作与实体物具有同等价值的物品,是心理所有权在数字空间的延伸。即使缺乏法定权属认证,个体仍会将物品视作“我拥有的”,在这一研究视角下,数码物被视为个人所有物的重要组成部分,个体通过数码物的索引性(indexical)意义将自己与过去的事物建立时空连接。而数字保存作为一种预防性实践,在资源保存理论框架下呈现新的技术维度。云端备份与多设备同步等行为是个体对抗数字湮灭焦虑的具象化表达,当数码物成为记忆外置的核心载体,数字保存行为便升华为数字永生诉求的技术解决方案,个体通过保存数码物试图在比特世界中锚定存在的物质证据。
相较而言,数字囤积行为则暴露出技术便利背后的认知危机。作为囤积症的一种,数字囤积行为具体表现为主体对物品的过度依赖和无目的的积累,可能导致个体在数字空间中感到无所适从,进而影响其日常生活和心理健康,其病理特征则表现为个体的检索能力下降,进而产生心理压力和造成混乱状态。数字囤积行为作为数字超载时代主体的适应性策略,表现为形式上遵从,行动上怠惰的“消极绩效主义”。平台算法进一步通过个性化推荐加剧了用户的“错失恐惧”(FOMO)心理,导致主体的非理性存储与信息过载。而数字收藏行为则更强调物品的价值、意义及其在收藏主体身份构建中的作用,数字收藏更具有结构化和高度组织化的特点,数字收藏者通过积累特定物品来彰显个性和审美趣味,并通过优化组织策略来提升收藏的整体价值和意义,这种行为在关注数码物功能的基础上,更多地涉及收藏主体的自我认同和社会关系。
在物的积累主体研究中,既往研究区分了缺乏选择性却重视数量的积累者(accumulators)、受占有欲支配的囤积者(hoarders)和具有组织性且因此受益的收藏者(collectors)。数字收藏者(digital collectors)则特指有选择性地积累数码物以达到个人数字收藏目标的群体;不归档者(no filers)作为一种特殊的数码物积累主体,他们从不整理数码物,依赖平台的搜索引擎来找到所需要的数据。综合对数码物积累的行为本身和行为主体的研究可见,数码物尽管摆脱了时空束缚,但积累行为仍延续着部分实体物时代的关系特征,数码物的积累行为在更多时候指涉自我与关系,是一种文化实践与社会意义的生成过程。
(三)数码物与数字收藏者的关系
数字收藏行为被认为是个人信息管理(Personal Information Management,PIM)的重要组成部分,其研究范式正经历从工具理性到社会意义的转型。早期PIM研究聚焦于数字囤积行为及其心理机制,这为理解个体积累数码物的动机及人与数码物的互动行为提供了实证基础。值得注意的是,社交平台的收藏功能已突破传统信息管理范畴,演变为具有文化生产属性的意义装置,而现有文献常将社交媒体中的收藏功能简化为信息标记工具。研究发现Twitter用户会通过收藏表达情感认同、构建社交关系或规避敏感内容传播风险,这表明对数字收藏行为的研究需要超越功能主义视角,转而关注其社交可供性与文化实践意涵。
“我们所收藏的永远是我们自己。”数字收藏者通过策展式的自我呈现来建构数字身份(cyberspace identity),利用收藏夹对数码物进行选择性编排来展现个性与趣味。例如,Pinterest用户会通过分类板(boards)展示审美偏好,以此构建“视觉化人格”。既有研究发现,数字收藏行为动机主要包括自豪感、实用性和潜在的未来使用等,部分数字收藏者还会出于怀旧的情感与数码物进行互动,如观看收藏的照片来回忆假期或在旧游戏机上重温收藏的游戏等。Saari的研究将收藏者划分为痴迷型(特定物品执念)、好奇型(知识探索驱动)、爱好型(兴趣导向)及表现型(自我形象塑造)四类。该分类在数码物的收藏行为中同样具有解释效力。然而,现有研究多停留于个体动机分析,未能充分纳入社交媒体平台的可供性、群体互动等结构性要素,导致对算法推荐、平台界面设计等作用关注不足。
数码物的可见性在与数字收藏者的关系中得以重构。尽管与收藏实体物相比,收藏数码物可能会因缺乏可见性和可持续性而弱化感知价值,但随着数字收藏行为深度嵌入社交网络,集体策展行为通过标签系统、推荐算法等机制强化其可见性,形成“隐性展示—显性反馈”的闭环。对于数字收藏者而言,“占有”数码物的行为本身并非终极目标,取而代之的是通过日常实践与数码物维系关系网络。数码物因无处不在的特性而具有不可见性,其价值意义往往在暂时消失时才得以凸显,失去数码物可能与损失物质财富一样有害,而现有研究尚未充分挖掘数字收藏作为文化抵抗策略的深层意涵。
若仅从功能层面看待物的解放,人的解放也仅停留在使用者阶段。在探讨数字收藏行为时,功能主义视角将人的解放局限于物的使用者层面,若仅以“有用”或“有趣”来衡量收藏数码物的动机,易忽视收藏主体超越收藏物功能属性的深层意义。当前,社交媒体中的数字收藏行为已演化为数字身份建构与日常生活实践的结合,而大量关于数码物积累行为的研究多集中于物的功能属性,未能充分挖掘其与个体生命经验的关系。这种转型在哲学层面呼应了许煜提出的“关系—存在”本体论:数码物通过数据化与物化的双重运动持续解构传统的主客体二分框架。
三、理论视角:“占有”还是“存在”
弗洛姆的人本主义交往理论为解析数字时代的生存困境提供了批判性框架,其中“重占有”与“重存在”是弗洛姆人本主义思想中至关重要的一对矛盾范畴,代表了两种截然不同的生存方式(modes of being),对分析数字空间的交往行为具有重要的理论意义。这对辩证概念揭示了主体与对象物的不同关系模式,“占有”是指个体通过拥有物质财富来定义自己和获得安全感,主体通过外物“占有”确立自我认同。“存在”则指个体通过自身的潜能发展、人际关系和社会参与来实现自我价值和充实生活,主体通过潜能发展实现主体性建构。
在社交媒体平台中,“占有”的生存方式体现为对数码物的积累实践,如关注社交主页的收藏夹、虚拟财产和关注者数量等,将自我价值锚定于可量化的数字资产。弗洛姆指出了“为了活着,必须占有物品。必须占有物品,才能享用他们”的异化逻辑。这种“重占有”的生存方式使主体陷入“占有—消费—再占有”的循环,通过数字资产的符号消费维系其现代人的身份认同。值得注意的是,弗洛姆区分了满足基本需求的“功能性占有”与病态化的“重占有性格”,后者在数字空间中表现为非理性囤积行为,其“占有”欲望已超越实际需求边界。需要澄清的是,对“重占有”的批判并非意味着“不占有”、极简主义,甚至禁欲,对物的全面抛弃会走向另一种极端。数字极简主义虽构成技术抵抗的可能路径,但全面否定“占有”将陷入价值虚无的困境。对于“重占有”的生存方式来说,关键的不是“占有”行为本身,而是“重占有”的整个心态,“占有”的欲望可以指向一切对象。数码物本身并不必然产生负面影响,但“重占有”的心态却可能成为限制个体的锁链。弗洛姆警告这种“重占有”的生存方式可能导致人的异化,使人们成为所有物的奴隶而非主人。
为打破这种异化状态,弗洛姆提出“重存在”的生存方式。该方式强调主体通过创造性实践与社会参与实现自我价值,在数字空间中则体现为:从数码物的积累和依恋转向关注自我的内在成长、创造力和社会贡献,通过数字策展建立实质性社交联结;从被动消费转向主动创造,利用平台工具进行文化生产;从量化认同转向主体性培育,在互动中提高数字公民素养。这种转型呼应了弗洛姆构想的“健全的社会”中的“健全的传播”,“重占有”的人依赖于他拥有的东西,而“重存在”的人则相信他们的存在本身就是价值的源泉。当个体摆脱对数码物的依附性认同,方能通过“存在”式交往建立“我—你”的主体间性关系,解决困扰数字交往活动的诸多难题,构建更加积极健康的数字交往环境。值得关注的是,两种生存方式在数字收藏行为中复杂交织,维度对比如表2所示,用户既可能通过算法推荐陷入非理性囤积(“重占有”),也能借助社交策展实现身份建构(“重存在”)。
表2 弗洛姆的“重占有”与“重存在”的生存方式对比

基于此,本研究从弗洛姆的“重占有”和“重存在”二分理论视角出发,聚焦社交媒体平台的数字收藏行为,尝试回答以下研究问题。
第一,与收藏实体物相比,数码物的数字收藏行为在社交媒体平台中呈现哪些“重占有”与“重存在”的特质?
第二,这两种生存方式是如何影响数字收藏者的数字生活实践的?
四、研究方法
本研究采用质性研究方法,通过深度访谈法探究数字收藏者在主流社交平台中的行为逻辑。区别于简单的信息保存行为,社交媒体中的数字收藏行为深度嵌入平台的技术架构,并与点赞、评论、转发等其他信息行为紧密关联。
研究通过社交媒体平台公开招募访谈对象,招募标准包括:社交媒体的收藏夹内容数量超过100条;收藏者有整理收藏夹的习惯;收藏行为的发生频率较高,且主观承认收藏行为的重要性。由于未对访谈对象进行主观筛选,最终招募的访谈对象以青年和女性为主。虽然样本结构存在的代际与性别倾斜影响了研究的代表性,但这与社交媒体平台活跃用户的人口统计学特征相呼应,可以为理解数字收藏行为的群体特征提供参考。
在访谈开始前,研究者事先收集了每位数字收藏者的收藏夹页面截图作为访谈的辅助材料。深度访谈采用非结构化访谈方法,通过开放性问题引导参与者自由表达对数字收藏行为的看法与个人经验。访谈过程中采用了“启发式”的访谈方法,要求访谈对象描述将数字内容添加到收藏夹的心理过程,并进一步询问收藏夹被“破坏”时的心理状态,这些问题旨在引导参与者发现在数字生活实践中“不可见”的数码物,深入思考收藏数码物的行为以及数码物对自身产生的影响。访谈者的基本信息如表3所示。
表3 访谈者的基本信息

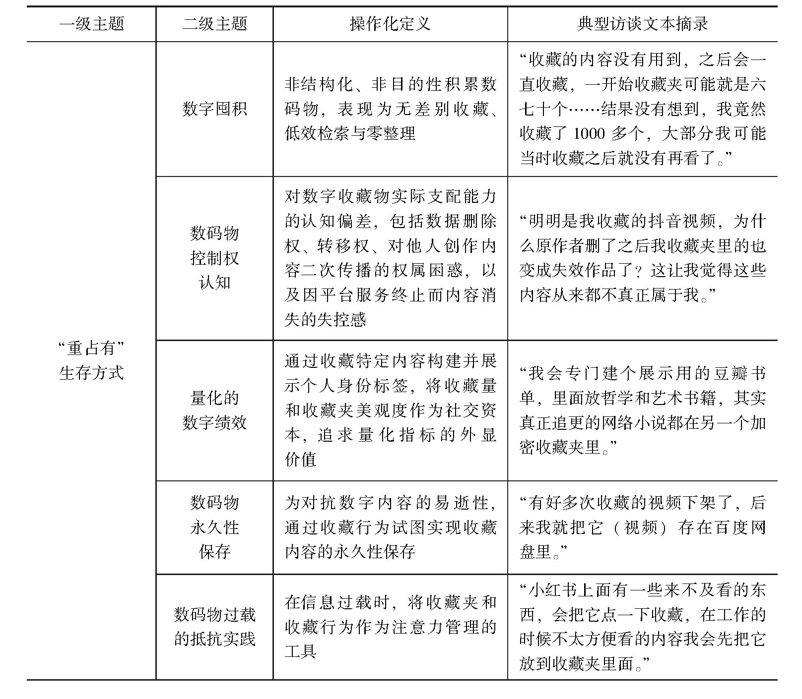
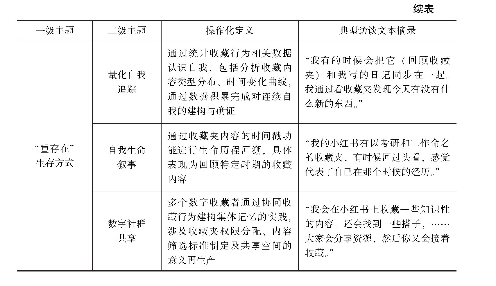
资料分析阶段采用主题分析法,依据Braun和Clarke提出的六阶段分析法,主要结合演绎的逻辑对访谈数据进行分析,弗洛姆的“重占有”与“重存在”二分理论视角贯穿编码始终。首先,研究者反复阅读收集到的所有访谈文本,采用主题饱和度标准评估数据饱和程度,即连续三次访谈未出现新主题且现有主题覆盖70%以上样本时终止数据收集;其次,研究者在开放式编码阶段逐段标注关键词,利用NVivo定性分析软件对访谈文本进行辅助编码,生成14个初级主题;再次,合并相似编码形成更高层次的类属,再从类属中归纳出潜在主题,剔除与核心理论维度无关的3个初级主题,最后得到8个二级主题,编码结果如表4所示。
表4 数字收藏行为的“重占有”与“重存在”编码情况


五、研究发现
研究基于弗洛姆的理论揭示出数字时代的两类生存方式:在“重占有”的生存方式中,数字收藏行为成为追求数字绩效的工具,产生了符号占有下的“数据囤积症”,作为抵抗数码物过载和时间加速的“战术”,数字收藏行为对永久性的追求具有一定脆弱性;在“重存在”的生存方式下的数字收藏行为则通过媒介化自我追踪(self-tracking)、自我生命叙事与数字社群的共享实践,实现了收藏主体与数码物的共生关系,使数码物从异化媒介转化为自我扩展与社会交往的触媒。这两种生存方式分别映射着人与数码物关系的异化困境与和谐共生的可能路径。
(一)“重占有”型数字收藏
1.收藏夹作为数字绩效展演的工具
数字空间中的收藏行为呈现显著的绩效导向特征,这正是弗洛姆所批判的“重占有”的生存方式的数字化延伸,表现为以占有物的数量与可见性为主体价值的确证基础。研究发现,数字收藏者会通过“占有”数码物来定义自己和获得安全感,其安全感的获取遵循“我=我所拥有和消费的东西”的逻辑。在“重占有”的生存方式下,个体的自我认同和价值感与其所拥有的物品紧密相关,主体将自我价值简化为可展示的收藏内容和数据。
社交媒体平台进一步通过“收藏量”这个指标将私人收藏行为纳入公共价值评价体系中,将数字收藏行为转化为数字绩效竞赛。访谈中多位数字收藏者表示,数字内容收藏量会影响他们对其质量的判断,认为收藏量在一定程度上代表着数码物的质量。“如果收藏的人比较多的话,我就会觉得这个笔记是一个很有用的笔记,我对这个笔记的阅览态度会更加认真一些。”(F9)当主体将自我价值等同于占有物时,他们会将算法建构的评价标准误认为是自己主观的判断。尽管收藏夹可以被设置为“仅自己可见”,社交平台仍可以通过增强收藏夹的可见性,使数码物被异化为数字绩效展演的工具。而那些已经被大量人收藏的、遗留在社交媒体洪流中的“古物”的真确性是得以验证的,而这种毋庸置疑的魅力“诱惑”着往来的个体以极低成本的方式“占有”该数码物。相比之下,“重存在”的数字收藏者则相信“即使是一本被捧上了天的书也可能是毫无价值的”。“重占有”型数字收藏将主体价值简化为单一的量化指标,主体被迫持续生产平台偏好的“算法友好型”内容以维持在数字空间的存在感,并通过外显的“收藏夹”实现数字绩效的展演,这印证了弗洛姆关于占有者与被占有物互为异化的论断。在技术资本主义的宰制下,人与数码物的关系已超越个体层面的工具化绑定,演变为系统性的物化。当数码物从认知载体退化为身份标签,人与技术的关系便陷入僵死的物化循环,而当这种执迷太深时便会产生数字囤积的问题。
2.占为“己”有:控制权迷思与“数字囤积症”
在弗洛姆的“重占有”理论框架中,数字囤积行为揭示了现代人将流动的数码物固化为私有财产的异化逻辑。主体试图通过数字收藏行为控制数码物,并赋予数码物私人所有权的相关符号。然而,这种象征性的“占有”并未能实现对数码物的真正控制,在这一过程中,反而因社交平台的无限存储空间与量化的展示机制加快了符号消费循环,使收藏行为成为脱离使用价值的仪式。
研究发现,受访者普遍对自己实际的收藏量远超心理预期表示出惊讶,技术资本主义通过算法推荐制造的“信息丰裕假象”与“错失恐惧”,不断刺激用户将收藏行为异化为对抗数据流动性的防御性策略。一方面,“错失恐惧”驱动其持续积累冗余信息;另一方面,海量数据超出认知管理能力,导致失控感与信息焦虑。在“重占有”的行为模式中,数码物被当作能赋予主体安全感和认同感的占有物,数字收藏者沉迷于用数码物来充实自己,执着于对数码物的囤积,囤积者陷入了“收藏—焦虑—再收藏”的强迫性循环。然而,这种满足感却是短暂且易逝的,当囤积的数码物过多时,用户才会意识到这些囤积物并不能替代真正的学习过程,从而引发新一轮的焦虑情绪。此现象揭示了数字囤积的核心悖论:收藏行为作为认知劳动的表征,反而可能阻碍真实的知识内化进程。
弗洛姆认为,“占有”会导致人的囤积症,“重占有”的生存方式中的数字收藏者会表现出对数据和信息的无尽追求,在这种模式中,他人被排除,一切人和物都变成了死物。最终,数字囤积从工具理性异化为自我确证仪式,印证了弗洛姆关于“占有导致生命力萎缩”的批判论断。当数码物从工具异化为自我确证的手段,主体性反而在“占有”仪式中被消解。
3.收藏者的“战术”:抵抗过载困境与永久性幻觉
基于德·塞托的日常实践理论,数字收藏行为构成抵抗数码物过载和媒介时间加速的“战术”性实践。在海量信息流中,面对远超自身认知限度的数码物,收藏者通过数字收藏这一抵抗实践来“标记(占有)”数码物,通过收藏的动作对数码物实施象征性截留,同时将收藏夹作为注意力管理工具,试图在数码物高度过载的情况下标记并“占有”那些他们认为有用或有趣的内容,进而获得个体对数码物和时间秩序的控制感知,以此抵抗数码物数量过载的困境。这种行为既是对数码物的筛选,也是对一种线性时间观的抗争。
“收藏”的首要意义在于时间的“消解”与“再构”。通过将时间记录为固定项,收藏赋予个体控制时间流转的能力,进而在时间的循环中体验永恒。值得注意的是,研究发现,数字收藏者对数码物的迷恋在对“消失的收藏夹”的“悼念”行为中得以充分展现,收藏夹的内容可能由于网络审查、发布时效和发布者个人被删除,此时数字收藏者只能看到收藏内容的灰色“废墟”,甚至无法回忆起收藏的具体内容。访谈对象面对数字“遗迹”时流露出后悔、遗憾和低落等情绪,但可以确认的是,“消失”的数码物在某种层面上对于收藏者来说是具有确定无疑的价值的。一位访谈者说:“有时候清理时会发现那个内容显示已过期,然后它自己就没了……我自己也忘了这个视频是什么,但我心里还会感觉很遗憾,因为我也想知道我当时为什么把这个视频收藏了,感觉失去了一个重要的东西吧!但没办法去追溯它到底是什么内容。”(F6)
收藏物的失效进一步暴露了“重占有”型的数字收藏的脆弱性。数字收藏者直到此时才意识到他从未真正“占有”数字内容,也从未成为数码物的真正“主人”,他对数码物的收藏行为本质上只是临时的标记,是一种没有固定期限的“占有”。“重占有”的数字收藏者始终渴望获得一种“永久性”,但主体的有限性和客体的易变性使得这种“永久性”最终成为一种幻觉,客体可能被毁坏、丢失,甚至失去其自身价值。而“重占有”的数字收藏者往往幻想能够永久地“占有”某物,将“永久占有”投射为自我价值实现的路径,却忽视客体异化所导致的主体束缚。正如弗洛姆所言,“从表面上看似乎什么都有,实际上什么也没有,因为我对客体的拥有、占有和支配在生活过程中不过是昙花一现罢了”。当占有物因技术或网络审核制度等消失时,数码物积累的“安全感”崩塌,暴露出“重占有”的数字收藏者对时间控制的虚妄性。这种异化使个体陷入对过去的囤积与对未来占有渴望的矛盾中,终被占有物所反噬,这正印证了德·塞托对“弱者战术局限性”的预判。
(二)“重存在”型数字收藏
1.媒介化自我:自我追踪与自我生命叙事
“重存在”的生存方式下的数字收藏行为已超越了对数字信息的工具性“占有”,表现为媒介化的自我追踪实践和自我生命叙事。相较于绩效导向的数据竞争,“重存在”的生存方式则是通过跨平台的历时性数据聚合,建构连续性的生命叙事以实现主体性建构,其内涵随着数字技术演进持续扩展。自我追踪是一种个体系统性记录和分析自身数据的行为,传统的自我追踪的维度集中于步数、心率等生理指标,而社交媒体平台的数字收藏行为则意味着自我追踪范畴从生理指标向认知情感领域的延伸。数字收藏行为可以被理解为数字媒介使用过程的“标记点”,收藏者通过在不同移动设备、平台和网页中锚定时间点,并依据对这些“标记点”的回溯实现自我追踪,进而达到自反性监控的目的。访谈者说:“光是收藏这个行为的本身,它带来了一些心理上的积极暗示,会觉得我现在处在一个比较好的学习状态。再下一步,可能再去真正地学习。”(F4)此类媒介化实践行为并不仅是对数码物的工具性“占有”,还是通过“标记—回溯”实现自反性监视,从而实现主体“认识自我”过程的媒介化。
从叙事维度来看,收藏夹所构成的时间序列和分类体系可以反映数字收藏者的生命轨迹。收藏夹的不同分类代表了收藏者不同的生活阶段,如备考、求职和工作等收藏夹构成了收藏者在数字空间不同时段的生活切片,此时收藏夹的文化意义范畴已经超出了收藏者的初始动机,无意中扮演了生活轨迹记录的角色。此时的收藏行为既是一种媒介化的自我反思过程,也是收藏者在数字空间的生存方式。这一实践契合了弗洛姆的“创造性存在”框架,自我被视为价值的来源,主体通过持续调适数据镜像与自我认知的辩证关系,将数码物转化为情感联结的媒介,在技术中介下实现了自我生命叙事的持续重构。相较于绩效导向的数据竞争,“重存在”型数字收藏更强调主体与数码物的共生,数码物既是自我表达的载体,也促进了收藏者的主体性建构,最终形成人与数码物和谐共生的生存方式。
2.“共享收藏夹”:将收藏夹作为触媒
社交平台的“共享收藏夹”功能颠覆了传统数字收藏的个体化逻辑,将收藏行为转化为面向社会关系的共建实践,这体现了“重存在”型数字收藏的社会维度。以小红书这一社交媒体平台为例,用户可以在平台上与好友共同编辑旅行攻略、书单等内容,使数字收藏行为从注重私有物的囤积转向社会关系的共建。在此过程中,数据不再单纯作为私人出于工具理性的存储对象,而是嵌入交往理性的情感连接媒介。在“共同编辑—即时反馈”的过程中,个体在集体知识生产中实现生存方式的转变,从强调资源独占的“占有式个人主义”转向注重价值共生的“存在式共同体”。
研究发现,“重存在”的生存方式中的数字收藏行为具有显著的社会性。首先,用户在内容开放策略上存在显著差异,旅游攻略、学习资料等具有公共价值的内容更易被公开分享,而涉及私人生活或隐私的内容则普遍被设置权限。其次,收藏行为通过共享成为主体间具身化的数字实践行为,用户在与线上好友交换生活经验的过程中,将收藏夹从“私有财产”转化为社会互动衍生的“数字身份建构工具”,使收藏夹成为“存在”于社会互动中的数字交往产物。“我和好朋友一起准备杭州旅游的时候在小红书上建了一个杭州旅游攻略的收藏夹,谁看到比较好的攻略就放在这个收藏夹里面,这样我们两个都能看到,找起来也比较方便。”(F3)最后,数码物的价值在收藏过程中发生结构性转变,当用户超越对数码物积累量的竞争性追求,转而通过共享机制提升社交联结质量时,数字收藏行为拓展了数码物传播的覆盖广度与内容深度。这一发现印证了弗洛姆对“重存在”的生存方式的论述:当个体摆脱占有欲的物化束缚,转向以创造性联结为核心的“存在”生存方式时,数字收藏实践既能激发收藏主体的能动性,也通过共享共建机制实现社会价值的延伸。
六、结语与讨论
本研究基于弗洛姆对现代性生存方式的二元划分——“重存在”与“重占有”,揭示了社交媒体平台中数字收藏行为的实践逻辑及其对物我关系的深层影响。研究发现,“重占有”的生存方式将数码物异化为绩效展演工具,实质上是私人所有权的认知逻辑在数字空间的延伸,其核心表现为“数字囤积症”与工具化数字绩效展演,折射出数字时代个体对确定性的焦虑性补偿,但其对数码物过载的抵抗和对“永久性”的追求幻觉实则强化了人与数码物的物我关系异化;“重存在”的生存方式则以自我追踪、自我叙事与社会共享为核心,将数字收藏行为转化为关系连接的媒介,通过创造性实践赋予数码物超越物质属性的社会生命力。这一发现印证了弗洛姆理论在数字语境下的解释力,更揭示了社交平台中“占有”向“存在”转化的可能路径。在数字时代,人与物的关系变得愈加复杂,这种复杂性要求我们重新审视物我的关系,并思考如何从“重占有”向“重存在”转变。数字社群通过共享收藏内容形成的交往网络发展为物我共生的非异化关系。这种实践形态与弗洛姆倡导的“健全社会”交往图景高度契合,即通过创造性的爱与理性参与,在数字空间中实现自由、平等的价值共创,旨在促进一个以“自由、平等、人权”等为价值导向的,更加健康、更有意识的数字文化,这些价值在数字空间中同样需要得到维护和发扬。然而,云端存储的无限性与算法推荐机制的耦合,正加剧德·塞托所警示的“虚假永恒”困境:当认知空间被外包至数字仓库,知识获取退化为仪式性占有,技术座架对主体思维能力的剥夺已成为不容忽视的异化表征。
本研究的理论贡献在于构建了数字收藏行为研究的“占有—存在”分析框架,打破了传统功能主义视角对物认知的局限。通过将社交关系维度纳入分析,研究阐明数码物的价值不仅源于技术可供性,还生成于人与物、人与人之间的互动网络。数字收藏者对数码物的“占有”最终指向的是人与物之间关系的异化,对数码物的过度积累和消费会忽视人的本质需求和潜能的实现。而社交平台则提供了一种人与物相处的新可能。这一视角为理解数字囤积现象和人与数码物的关系提供了新的解释逻辑,数字囤积的本质是“占有”逻辑对社交价值的遮蔽,而弗洛姆所倡导的“健全社会”的交往图景与人类理想化的交往活动和对交往前景的乐观预期相契合。这要求个体通过自我追踪与自反实现内在成长,也可以通过分享与共享数码物建立超越表面的深层次联结。通过创造性的爱与理性参与数字空间的交往,赋予数码物更持久的生命力,从而在数字空间中建立非异化和健康的物我关系。
本研究作为探索性分析存在一定局限性,受限于数字收藏行为在传播学研究中关注相对较少,且这一概念的应用仍存在争议。本研究为了观照数字收藏行为在社交媒体平台中具有的共性,未能充分考虑各平台中数字收藏行为的差异性。未来的研究可以结合多元的社交媒体数据,以更全面地了解社交媒体中数字收藏行为的动机、影响以及与其他信息行为之间的关系。同时,研究对数字收藏行为本身的多元动机和异质性问题暂且搁置,未来研究需要更细致地剖析数字收藏行为对人与数码物关系的影响,以进一步拓展数字收藏行为的理论边界与实践意义。
备注:全文引用及参考文献从略
引用参考:
康乃心,乔同舟.“占有”还是“存在”:社交媒体平台的数字收藏行为研究[J].传播创新研究,2025,(02):181-200+245-246.
作者简介:
康乃心,华中农业大学文法学院 2023 级硕士研究生。
乔同舟,华中农业大学文法学院副教授,硕士研究生导师。

